onsemi Pilote de MOSFET côté haut auto-protégé NCV84160
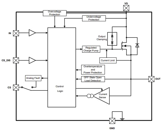
Le pilote MOSFET côté haut auto-protégé Onsemi NCV84160 est un pilote à canal unique qui peut être utilisé pour commutateur des charges telles que des solénoïdes, des ampoules et des actionneurs. Ce pilote MOSFET comporte une sortie courte versVD détection, une détection de charge ouverte à l’état bloqué, une limitation intégrée pour commutation inductive et une détection de courant désactivée. Le pilote de MOSFET NCV84160 est doté d’une entrée de contrôle compatible CMOS (3V/5V). Ce pilote MOSFET fonctionne dans la plage de température de -40 °C à 150 °C et dans la plage de tension de 4,5 V à 28 V. Le pilote MOSFET NCV84160 est homologué AEC-Q100.Le pilote MOSFET NCV84160 intègre des fonctions de protection avancées telles qu’un dispositif de protection active contre les surtensions, la gestion du courant d’appel active et un arrêt en cas de surchauffe avec redémarrage automatique. Ce pilote MOSFET est utilisé dans l’industrie automobile et pour remplacer les relais électromécaniques et les circuits discrets.
Caractéristiques
- Entrée de contrôle compatible CMOS (3 V/5 V)
- Protection contre les courts-circuits avec gestion du courant d'appel
- Détection de courant de charge proportionnelle
- Courant de veille faible
- Fuite de détection de courant faible
- Détection de courant désactivée
- Détection de charge ouverte à l'état bloqué
- Détection de court-circuit de sortie versVD
- Arrêt thermique avec redémarrage automatique
- Arrêt en sous-tension
- Perte de terre et perte de protectionVD
- Protection DES
- Protection d'inversion de la batterie
- Qualification AEC-Q100
Applications
- Commutation de charges résistives, inductives et capacitives
- Remplacer les relais électromécaniques et les circuits discrets
- Industrie/automobile
Schéma fonctionnel
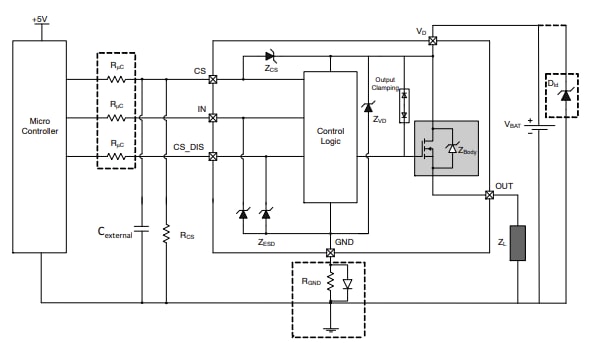
Schéma d'application
Publié le: 2024-12-09
| Mis à jour le: 2024-12-27
