onsemi Pilote côté haut auto-protégé NCV84120
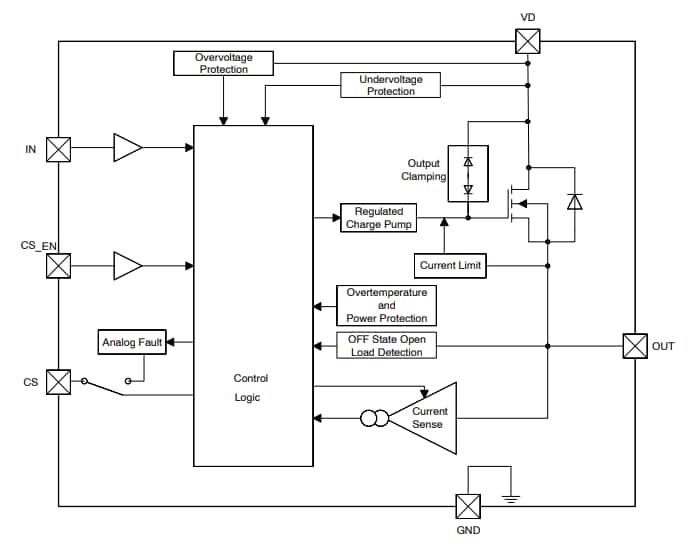
Le pilote côté haut auto-protégé NCV84120 d'onsemi est un dispositif monocanal entièrement protégé conçu pour commuter une large variété de charges, telles que les ampoules, les solénoïdes et d'autres actionneurs. Le NCV84120 combine des fonctions de protection avancées telles que la gestion active du courant d'appel, la coupure en cas de surchauffe avec redémarrage automatique, et un clamp actif de surtension. Une broche de détection de courant dédiée fournit une surveillance précise du courant analogique de la sortie et une indication de défaut de court-circuit à VD, de court-circuit à la terre et de détection de charge ouverte à l'état bloqué. Une broche d'activation de détection de courant actif élevé permet toutes les caractéristiques de diagnostic et de détection de courant.Caractéristiques
- Protection contre les courts-circuits avec gestion du courant d'appel
- Entrée de contrôle compatible CMOS (3 V/5 V)
- Courant de veille très faible
- Fuite de détection de courant très faible
- Détection de courant de charge proportionnelle
- Activation de la détection de courant
- Détection de charge ouverte à l'état bloqué
- Détection de court-circuit de sortie vers VD
- Indication de surcharge et de court-circuit à la terre
- Arrêt thermique avec redémarrage automatique
- Arrêt en sous-tension
- Limitation intégrée pour commutation inductive
- Perte de terre et perte de protection VD
- Protection ESD
- Protection d'inversion de la batterie
- Homologué AEC−Q100
- Dispositif sans plomb
Applications
- Commutation d'une variété de charges résistives, inductives et capacitives
- Peut remplacer les relais électromécaniques et les circuits discrets
- Automobile/industriel
Schéma fonctionnel
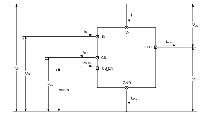
Conventions de tension et de courant
Publié le: 2023-01-30
| Mis à jour le: 2023-02-07
