onsemi Pilote côté haut NCV84090
Le pilote côté haut NCV84090 d'onsemi est un pilote côté haut monocanal entièrement protégé qui peut commuter une large variété de charges. Ces charges comprennent les ampoules, les solénoïdes et d'autres actionneurs. Le dispositif intègre des caractéristiques de protection avancées telles que la gestion du courant d'appel active, l'arrêt en surchauffe avec redémarrage automatique et un limiteur actif de surtension.Caractéristiques
- Gestion du courant d'appel
- Performances RSC optimisées
- Protection contre les surchauffes
- Fiabilité et prévention des dommages plus élevés
- Protection contre les surtensions
- Protection contre les événements à haute tension, tels que la perte de charge ou la commutation inductive non limitée
- Protection contre les surintensités
- Limite le courant en cas de court-circuit
- Détection de courant analogique
- Surveillance précise du courant de sortie analogique
- Fonction de diagnostic
- Court-circuit à VD, court-circuit à GND, charge ouverte à l'état bloqué
Applications
- Automobile
- Industriel
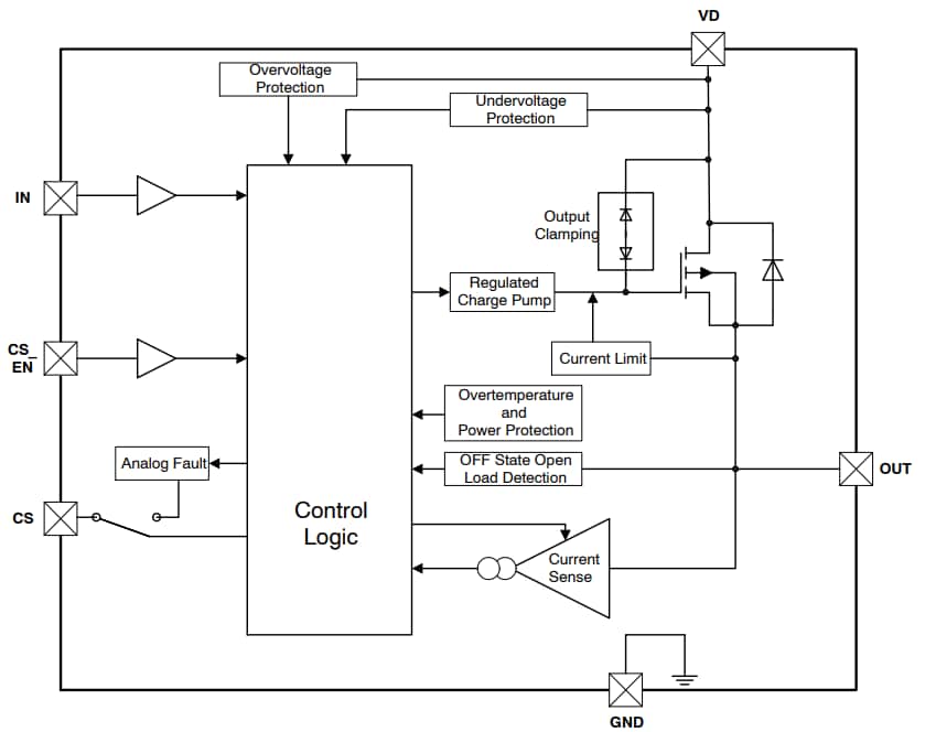
Schéma fonctionnel
Publié le: 2022-05-16
| Mis à jour le: 2022-12-08
