onsemi MOSFET protégés NCV84045
Les MOSFET protégés NCV84045 d'onsemi sont des pilotes côté haut monocanal entièrement protégés qui commutent les charges. Les dispositifs d'onsemi peuvent commuter des charges telles que des ampoules, des solénoïdes et d'autres actionneurs. Le dispositif est doté de fonctions de protection avancées telles que la gestion active du courant d'appel, l'arrêt en cas de surchauffe avec redémarrage automatique et un limiteur actif de surtension.− Une broche de détection de courant dédiée fournit une surveillance précise du courant analogique de la sortie et une indication de défaut de court-circuit à VD, de court-circuit à la terre et de détection de charge ouverte à l'état bloqué. Une broche d'activation de détection de courant actif élevé permet toutes les caractéristiques de diagnostic et de détection de courant.Caractéristiques
- Protection contre les courts-circuits avec gestion du courant d'appel
- Entrée de contrôle compatible CMOS (3 V/5 V)
- Courant de veille très faible
- Fuite de détection de courant très faible
- Détection de courant de charge proportionnelle
- Activation de la détection de courant
- Détection de charge ouverte à l'état bloqué
- Détection de court-circuit de sortie vers VD
- Indication de surcharge et de court-circuit à la terre
- Arrêt thermique avec redémarrage automatique
- Arrêt en sous-tension
- Limitation intégrée pour commutation inductive
- Perte de terre et perte de protection VD
- Protection ESD
- Protection inverse de la batterie avec composants externes
- Préfixe NCV pour l'automobile et d'autres applications nécessitant des exigences de changement de contrôle et de site uniques ; certifiés AEC−Q100 niveau 1 et compatibles PHPP
- Il s'agit d'un dispositif sans Pb
Applications
- Commutation d'une variété de charges résistives, inductives et capacitives.
- Peut remplacer les relais électromécaniques et les circuits discrets
- Automobile/industrie
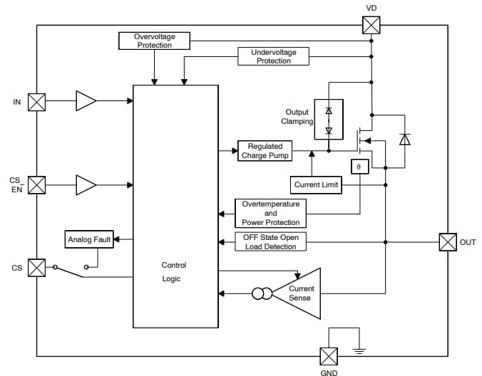
Schéma fonctionnel
Publié le: 2022-11-14
| Mis à jour le: 2022-11-23
