onsemi NCV7327 Stand-Alone LIN Transceiver
onsemi NCV7327 Stand-Alone Local Interconnect Network (LIN) Transceiver is a fully integrated, full-featured transceiver, designed to interface between a LIN protocol controller and the physical bus. LIN is a serial communication protocol that efficiently supports the control of mechatronic nodes in distributed automotive applications. The NCV7327 contains the LIN Transmitter, LIN Receiver, Power-on-Reset (POR) circuits, and Thermal Shutdown (TSD). This LIN Transmitter is optimized for a maximum specified transmission speed of 20kbp.The NCV7327 Lin Transceiver features Sleep and Standby Modes, providing extremely low current consumption. This device is offered in an 8-pin Small Outline IC (SOIC) package and is AEC-Q100 qualified and PPAP capable for automotive in-vehicle networking applications.
Features
- Transmission rate up to 20kbps (no low limit due to absence of TxD Timeout function)
- Modes
- Normal Mode: LIN transceiver enabled, communication via the bus is possible
- Sleep Mode: LIN transceiver disabled, the consumption from VBB is minimized
- Standby Mode: Transition mode reached after a wake-up event on the LIN bus
- Compliant with ISO 17987-4 (backward compatible to LIN specification rev. 2.x, 1.3) and SAE J2602
- 42V Bus voltage
- Integrated slope control
- Thermal shutdown
- Undervoltage protection
- Bus pins protected against transients in an automotive environment
- -40°C to +125°C operating temperature range
- Wettable flank package for enhanced optical inspection
- SOIC-8 package type
- AEC-Q100 qualified and PPAP capable
- Pb-free, Halogen-free, BFR-free, and RoHS-compliant
Specifications
- 5V to 18V supply range
- 550µA operating supply current
- 20Kb/s data rate
- Moisture Sensitivity Level (MSL) 2
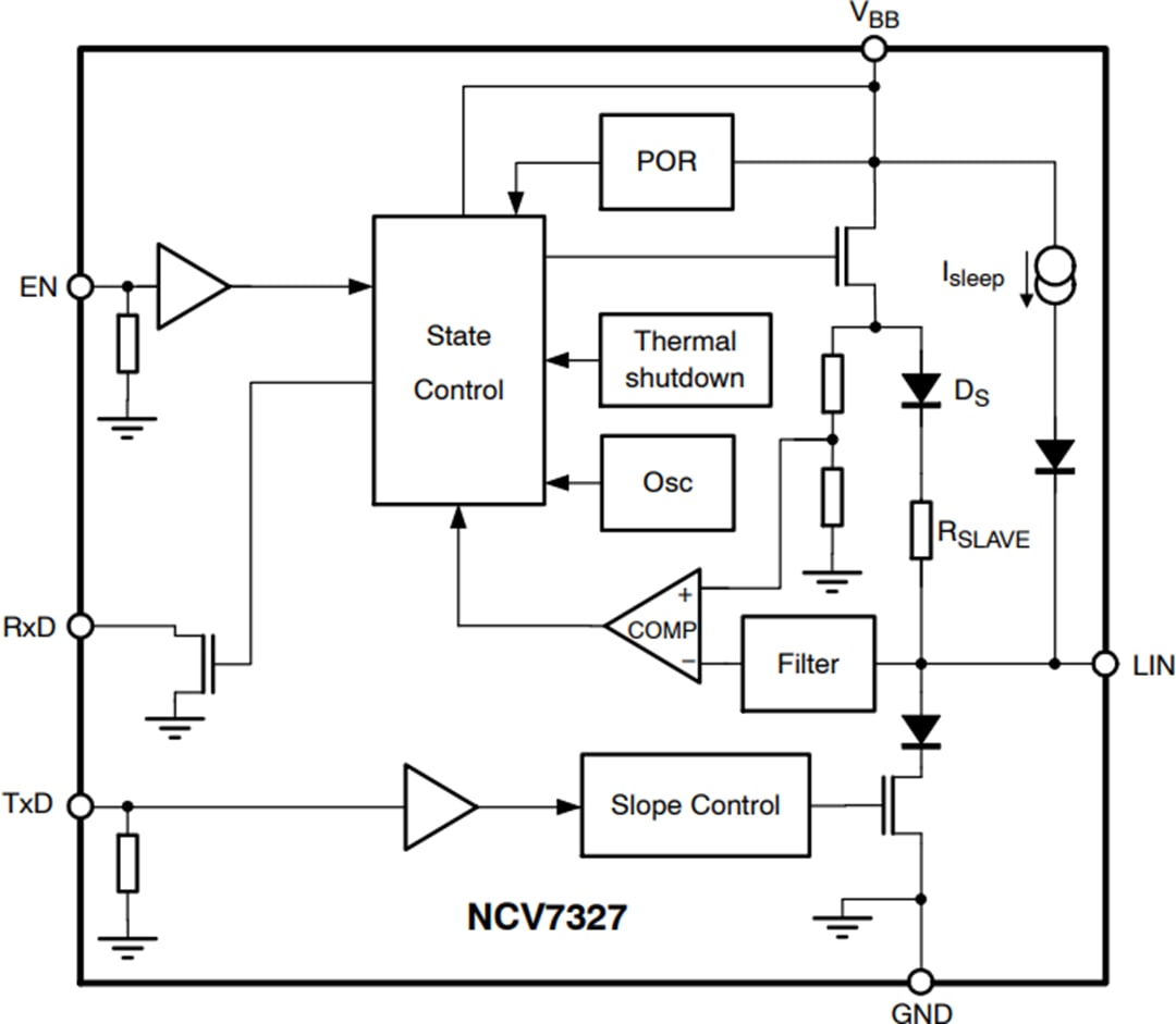
Block Diagram
Typical Application Circuit
Operating States
Publié le: 2019-08-19
| Mis à jour le: 2024-02-23
