onsemi Pilotes côté haut et bas NCV51513
Les pilotes côté haut et côté bas NCV51513 d'onsemi sont des pilotes demi-pont de 130 V avec des capacités et des options de courant d'entraînement élevé pour les alimentations et les onduleurs CC-CC. Le NCV51513 offre un délai de propagation, un faible courant de repos et un faible courant de commutation à des fréquences de fonctionnement élevées. Ce composant est adapté aux alimentations électriques à haut rendement fonctionnant à des fréquences élevées.Caractéristiques
- Plage de tension élevée jusqu'à 130 V
- Immunité dV/dt jusqu'à 50 V/ns
- Capacité de courant de sortie source / dissipation : 2,0 A / 3,0 A
- Temps de montée / descente de 9 ns / 7 ns pour une charge de 1 nF
- Entrées logiques indépendantes compatibles 3,3 V et 5 V
- Entrée d’activation
- Délai de propagation 50 ns version A, 20 ns version B
- Durée du filtre d'entrée 30 ns pour version A et aucun filtre pour la version B
- Temps mort fixe interne de 80 ns
- Prévention de conduction transversale en entrée
- Oscillation de tension de broche de pont négatif autorisée étendue
- 10 V à Vcc = 10 V
- Délais de propagation correspondants entre les deux canaux max. 11 ns
- Verrouillage de sous-tension indépendant (UVLO) pour les deux canaux
- Il s'agit d'un dispositif sans plomb
Applications
- Convertisseurs CC-CC automobiles 48 V
- Chargeurs embarqués
- Direction assistée électrique
- BSB et ISG 48 V
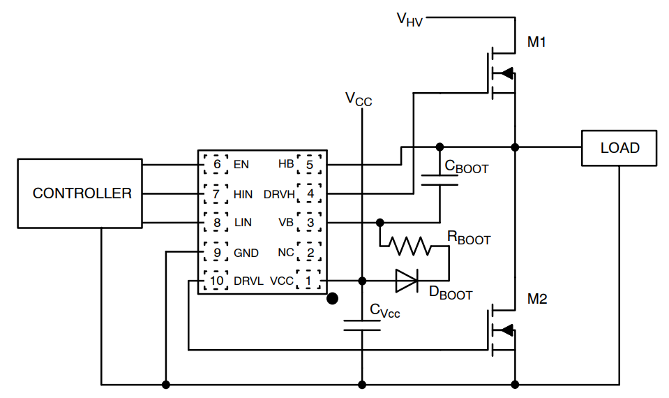
Schéma d'application standard
Publié le: 2022-05-09
| Mis à jour le: 2022-06-02
