onsemi Contrôleurs de convertisseur résonant pour automobile NCV4390
Les contrôleurs de convertisseur résonant pour automobile NCV4390 onsemi sont conçus pour convertisseurs résonants LLC à redressement synchrone (SR). Ce contrôleur offre la meilleure efficacité du marché pour les convertisseurs CC/CC isolés. Le NCV4390 utilise une technique de contrôle du mode courant basée sur un contrôle de charge, dans laquelle la forme d'onde triangulaire de l'oscillateur et les informations sur le courant de commutation intégré sont combinées pour déterminer la fréquence de commutation. Cette technique permet d'obtenir une meilleure fonctionnalité de transfert du contrôle à la sortie de l'étage de puissance, et de simplifier la conception de la boucle de rétroaction tout en limitant réellement la capacité de puissance d'entrée. Le démarrage progressif en boucle fermée empêche la saturation de l'amplificateur d'erreur et permet une hausse constante de la tension de sortie, indépendamment des conditions de charge. Un contrôle adaptatif du temps mort de suivi à double front réduit au minimum le temps de conduction de la diode corporelle, maximisant ainsi l'efficacité.Caractéristiques
- Contrôleur PFM côté secondaire pour convertisseur résonant LLC avec commande de redresseur synchrone
- Contrôle du courant de charge pour une meilleure réponse transitoire et une conception facile de la boucle de rétroaction
- Contrôle adaptatif de redressement synchrone avec suivi à double front
- Démarrage progressif en boucle fermée pour sortie monotone montante
- Large fréquence de fonctionnement (39 kHz ~ 690 kHz)
- Fonctions Green pour améliorer l'efficacité à faible charge
- Contrôle PWM symétrique à faible charge pour limiter la fréquence de commutation tout en réduisant les pertes de commutation
- Désactivation du SR à faible charge
- Temps mort programmable pour les commutateurs côté primaire et les redresseurs synchrones côté secondaire
- Verrouillage en sous-tension (UVLO) du VDD
- Fonctions de protection avec redémarrage automatique
- Protection contre les surintensités (OCP)
- Protection contre les courts-circuits de sortie (OSP)
- Prévention de commutation sans tension nulle (CCD) par réduction de compensation (décalage de fréquence)
- Limitation de puissance par réduction de compensation (décalage de fréquence)
- Protection contre la surcharge (OLP)
- Large plage de température de fonctionnement de -40 °C à +125 °C
- Qualifié pour l'automobile AEC-Q100 classe 1
- Ce dispositif est sans plomb, sans halogène, sans BFR et conforme à la directive RoHS.
Applications
- Chargeur embarqué automobile
- Convertisseurs CC-CC haute tension
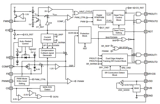
Schéma de principe
Publié le: 2021-03-23
| Mis à jour le: 2022-03-11
