onsemi Amplificateurs opérationnels NCV33172 et NCV33174
Les amplificateurs opérationnels NCV33172 et NCV33174 d'onsemi fonctionnent à 180µA par amplificateur, fournissant un produit gain-bande passante de 1,8 MHz et une vitesse de balayage de 2,1 V/µs. Les amplificateurs NCV33172 et NCV33174 d'onsemi sont optimisés pour une exploitation à alimentation simple, avec une tension d’entrée en mode commun qui inclut le potentiel de mise à la terre. Dotés d’un étage d’entrée Darlington, les amplificateurs offrent une résistance d’entrée élevée, une faible tension de décalage d’entrée et un gain élevé. L’étage de sortie entièrement NPN fournit une large oscillation de tension de sortie, une capacité de pilotage élevée et une réponse en fréquence CA symétrique, exempte de distorsion de croisement dans la bande morte.Caractéristiques
- Faible courant d’alimentation 180 A (par amplificateur)
- Large plage de fonctionnement d’alimentation, de 3,0 à 44 V ou de ±1,5 à ±22 V
- Large plage d’entrée en mode commun, y compris la mise à la terre (VEE)
- Large bande passante 1,8 MHz
- Vitesse de balayage élevée 2.1V/s
- Faible tension de décalage d’entrée 2,0 mV
- -14,2 V à +14,2 V (avec alimentations ±15 V) large oscillation de tension de sortie
- Grande capacité de pilotage de capacités, de 0 à 500 pF
- Faible distorsion harmonique totale de 0,03 %
- Excellente marge de phase de 60
- Excellente marge de gain de 15dB
- Protection contre les courts-circuits de sortie
- Les diodes ESD fournissent une protection d’entrée pour les boîtiers doubles et quadruples
- Préfixe NCV pour l’automobile et pour d’autres applications nécessitant un site unique et des exigences de variation de commande ; homologation AEC-Q100 et compatibilité PPAP
- Sans plomb, sans halogène, sans BFR et conforme à la directive RoHS
Applications
- Traitement du signal analogique à alimentation simple
- Circuits d’interface de capteur
- Amplification audio à faible puissance
- Filtres actifs
Vidéos
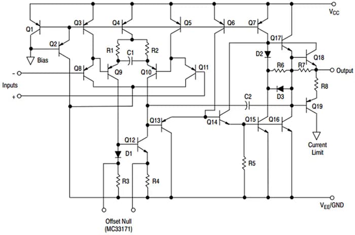
Schéma
Publié le: 2024-08-08
| Mis à jour le: 2024-12-10
