onsemi Commandes de grilles IGBT NCV/NCD5705B
Les commandes de grilles NCV5705B et NCD5705B d'Onsemi sont des pilotes IGBT autonomes à courant élevé et hautes performances pour les applications automobiles à haute puissance. Ces pilotes offrent une solution rentable grâce à l'élimination du tampon de sortie externe. Les pilotes IGBT NCV5705B/NCD5705B offrent des pertes en commutation réduites et des temps de commutation courts, une prise en charge d'alimentation bipolaire, une protection programmable améliorée et une large plage de tension de polarisation. Ces pilotes sont conformes à la directive RoHS et sont disponibles en boîtier SOIC à 8 broches. Les applications typiques comprennent les chauffages à coefficient de température positif (CTP), les convertisseurs de traction, les convertisseurs CC-CC haute tension (HV) et les chargeurs de batteries embarqués (OBC).Caractéristiques
- Sortie de courant élevé de +4 A/-6 A à des tensions de plateau Miller IGBT
- Faible impédance de sortie pour un pilotage igbt amélioré
- Délai de propagation court avec correspondance précise
- Interface directe avec l'isolateur numérique/optocoupleur/transformateur d'impulsions pour un contrôle isolé et compatibilité logique pour le contrôle non isolé
- Protection DESAT avec délai programmable
- Seuils de verrouillage de sous-tension (UVLO) étroits pour la flexibilité de polarisation
- Large plage de tension de polarisation
- Sans plomb, sans halogène et conforme à la directive RoHS
- Tension de sortie négative pour un pilotage IGBT amélioré
Applications
- Chauffages PTC
- Onduleurs de Traction
- CC-CC HT
- OBC
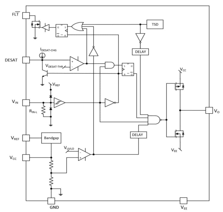
Schéma fonctionnel NCV5705B
Schémas d'application simplifiés
Publié le: 2020-05-26
| Mis à jour le: 2024-06-06
