onsemi Capteur de position inductif NCS32100
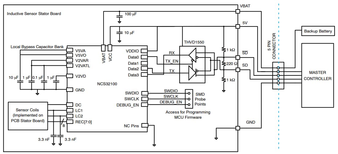
Le capteur de position inductif NCS32100 d'onsemi est un contrôleur complet et une interface de capteurs pour une détection angulaire de haute résolution et de haute précision lorsqu'il est associé à un capteur de circuit imprimé. Ce capteur prend en charge une interface UART de 2,5 MHz pour la connexion à un pilote RS-485 semi-duplex et une batterie de secours pour le suivi du nombre de tours multiples. Le capteur NCS32100 prend en charge une configuration flexible pour connecter différents modèles de capteurs inductifs et offre une variété de formats de sortie numérique. Ce capteur fournit des mesures de vitesse, de température et de batterie de secours. Le NCS32100 est doté d’une circuiterie d’alimentation électrique qui prend en charge une large plage de VCC et offre une capacité de batterie de secours. Ce capteur de position inductif est idéal pour une utilisation dans l’automatisation industrielle, la détection de la position et de la vitesse angulaire, la robotique et les applications de contrôle par servomécanisme.Caractéristiques
- Vitesse maximale de 6 000 tr/min à pleine précision
- Vitesse de rotor fonctionnelle maximale de 4 500 tr/min.
- Plage de tension d'alimentation de 2,7 à 5,5 V
- Fournit une sortie de position absolue avec un indice programmable
- Fournit des mesures de vitesse, de température et de batterie de secours
- Prend en charge une interface UART de 2,5 MHz pour la connexion à un pilote RS-485 semi-duplex
- Prend en charge la batterie de secours pour le suivi du nombre de tours multiples
- Signale la température interne du dispositif avec seuils de surchauffe programmables
- Signale la tension de la batterie de secours avec seuils de batterie faible programmables
- L'interface de capteur est hautement configurable (jusqu'à 8 canaux)
- Temps de réponse de 3 μs à la commande d'acquisition de données maîtres externes
- Consommation de courant à plein fonctionnement 80 mA (standard)
- Consommation en mode batterie faible puissance de 2 mA (standard)
- Prend en charge l'auto-étalonnage
- Prend en charge l'annulation de latence
- Résolution de position de 20 bits
- Résolution multi-tour de 24 bits
- Conforme à la directive RoHS
- Sans plomb
Applications
- Automatisation industrielle
- Contrôle/positionnement du moteur
- Modules de codeurs
- Robotique
- Servo
Schéma fonctionnel
Circuit d'application standard
Publié le: 2023-05-30
| Mis à jour le: 2026-01-06
