onsemi Fusible intelligent permutable à chaud PmBus® NCP81428
Le fusible intelligent permutable à chaud NCP81428 PmBus® onsemi est un fusible en ligne réarmable 12 V, 50 A conçu pour protéger contre les surintensités, les surtensions, les courts-circuits et les courants excessifs d’appel. Le NCP81428 comprend un FET NMOS 0,65 mohm, un dispositif de commande permutable à chaud et à hautes performances et une mémoire non volatile (NVM), le tout dans un boîtier LQFN32. Le NCP81428 onsemi peut être conçu comme une solution monophasée ou polyphasée comme maître ou esclave, pour prendre en charge des applications à courant supérieur.Caractéristiques
- Énergie
- Plage de fonctionnement de 5 à 18 V
- MOSFET interne faible 0,65 mΩ
- Précision IMON ±2 % à partir de 30 A
- Courant de sortie de crête jusqu’à 80 A avec niveaux OCP et minuteurs programmables
- Fonctionnement en parallèle pour les applications à courant élevé comme dispositif maître et esclave
- Protection contre les courts-circuits 150 A
- PmBus (conforme à 1.4)
- Niveaux OCP programmables jusqu’à 80 A et minuteurs jusqu’à 50 ms
- Activation par assertion de broches et/ou via PmBus
- Avertissement de sous-tension VIN et défaut de surtension programmables
- Sélection d’abaissement de sortie
- Options programmables de relance automatique/déverrouillage
- Fonction de cycle d’alimentation à minuteurde 10 s
- Autres
- Commutateur de puissance dans le boîtier, dispositif de commande permutable à chaud et NVM
- CAN 10 bits pour IOUT, VIN, IOUT_pk, VOUT et VTEMP
- Boîtier 5 mm x 5 mm LQFN32 à disposition compatible avec la solution de fusible intelligent non-PMBus, NCP81295
- Interface à deux fils (TWI) entre Maître et Esclave(s)
- Programmation externe de démarrage progressif
- Température de fonctionnement : de -40 °C à +125 °C
- Équilibrage de courant de démarrage progressif entre unités parallèles
- Protection contre durée excessive de démarrage progressif
- Enregistrement des événements de défaillance et de courant de crête
- Protection contre les surintensités, protection contre les courts-circuits et arrêt en surchauffe
- Diagnostics de santé de FET internes
Applications
- Serveurs
- Stockage de données
- Stations de base
- Applications industrielles
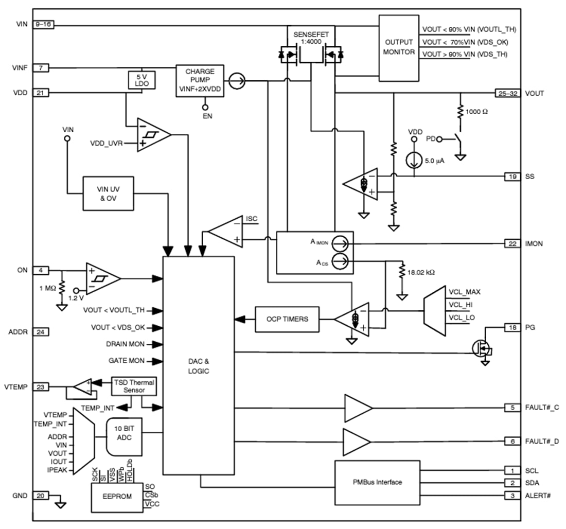
Schéma fonctionnel simplifié
Publié le: 2024-05-15
| Mis à jour le: 2024-06-07
