onsemi Pilote de grille NCP51810
Le pilote de grille NCP51810 onsemi est un pilote demi-pont haut débit 200 V pour les commutateurs d'alimentation GaN utilisés dans les applications à demi-pont ou à pont complet. Ce pilote de grille offre des délais de propagation courts et compatibles avec une technologie de décalage de niveau avancée qui fournit une plage de tension (standard) de -3,5 V à 150 V en mode commun. Le NCP51810 onsemi offre des fonctions de protection telles que le verrouillage indépendant en sous-tension (UVLO), la surveillance de la tension de polarisation VDD, la polarisation de pilote DDH et V DDL et l'arrêt thermique. Les applications comprennent les convertisseurs PoL de 48 V à 12 V, les convertisseurs de bus de 48 V à basse tension, et les modules industriels.Caractéristiques
- Commandes de grilles intégrées côté haut et côté bas 150 V
- Protections UVLO pour les pilotes côté haut et côté bas de VDD
- Doubles entrées de déclenchement schmitt compatibles TTL
- La sortie divisée permet un réglage indépendant de l'activation et de la désactivation
- Capacité de source 1 A et capacité de dissipation 2 A
- Étages de sortie séparés des pilote HO et LO
- Temps de montée et de descente de 1 ns optimisés pour les dispositifs GaN
- Commutation (SW) et tension transitoire négative de mise à la terre (PGND) jusqu'à 3,5 V
- Tension nominale dV/dt de 200 V/ns pour toute la circuiterie référencée SW et PGND
- Retard de propagation de <50 ns maximum
- Délais de propagation <5 ns assortis
- Contrôle de temps mort programmable par l'utilisateur
- Arrêt thermique (TSD)
Applications
- Pont complet ou demi-pont
- Topologies de redresseurs synchrones de type flyback à écrêtage actif ou à transfert direct d'énergie
- Convertisseurs PoL de 48 V à 12 V
- Convertisseurs bus de 48 V à basse tension
- Modules industriels
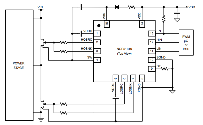
Schéma de principe interne
Schéma du circuit d'application
Publié le: 2020-12-03
| Mis à jour le: 2024-05-20
