onsemi Pilote de grille côté bas NCP51100A
Le pilote de grille côté bas NCP51100A d'Onsemi est un pilote côté haut et côté bas 700 V avec une source 3,5 A et une capacité de commande de courant de dissipation 3 A. Le NCP51530 offre un délai de propagation, un faible courant de repos et un faible courant de commutation à des fréquences de fonctionnement élevées. Ce composant est adapté aux alimentations électriques à haut rendement fonctionnant à des fréquences élevées. Le composant est proposé en deux versions, NCP51530A ou NCP51530B. Le NCP51530A a un délai de propagation standard du 60 ns, tandis que le NCP51530B a un délai de propagation standard de 25 ns. Le NCP51530 est fourni en boîtiers SOIC8 et DFN10.Caractéristiques
- Plage de Haute tension jusqu’à 700 V
- Délai NCP51530A de propagation standard 60 ns
- Délai NCP51530B de propagation standard 25 ns
- Faibles courants de veille et de fonctionnement
- Temps de montée et de descente max 15 ns
- Courants source 3,5 A/dissipation 3 A
- Verrouillage de sous-tension pour les deux canaux
- Compatible 3,3 V logique d’entrée et 5 V
- Immunité dv/dt élevée jusqu’à 50 V/ns
- Le broche à broche est compatible avec les CI demi-pont standard de l'industrie
- Délai de propagation adapté (7 ns max)
- Immunité transitoire négative élevée sur la broche du pont
- Le boîtier DFN10 offre à la fois une ligne de fuite améliorée et une pastille exposée
Applications
- SMPS à haute densité pour les serveurs, les télécommunications et l'industrie
- Convertisseurs demi-pont/pont complet et LLC
- Convertisseurs directs/Flyback à limitation active
- Onduleurs solaires et commandes de moteur
- Direction assistée électrique
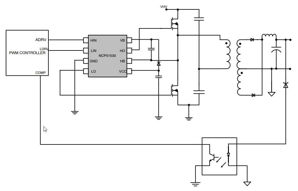
Schéma fonctionnel
Publié le: 2021-11-16
| Mis à jour le: 2023-08-04
