onsemi Superviseur de tension NCP45496
Le superviseur de tension NCP45496 d'onsemi est un CI monolithique qui peut surveiller simultanément l’alimentation sur deux alimentations à haute tension. La tension et le courant de chaque bus sont mesurés et convertis en une sortie de signal de puissance en tant que courant de haute précision. Ce superviseur de tension est équipé d’un signal d’alarme à drain ouvert à faible latence qui est produit en comparant la puissance de chaque bus à son niveau de seuil. Le superviseur de tension NCP45496 est conforme aux directives RoHS et REACH. Ce composant est idéal pour la gestion de l’alimentation, le suivi de la consommation d’énergie, les boucles de contrôle d’alimentation et la protection contre les surcharges.Caractéristiques
- Un seul dispositif surveille jusqu’à 2 alimentations
- Sortie de courant échelonné de haute précision
- Les gains de canal sont programmables individuellement sur le bus SVID
- Le CAN interne fournit des mesures de puissance numérisées
- Temps de stabilisation rapide
- Dispositif conforme à la directive RoHS/REACH
Applications
- Gestion de l'alimentation
- Suivi de la consommation d’énergie
- Boucle de contrôle de l'alimentation
- Protection contre les surcharges
Schéma fonctionnel
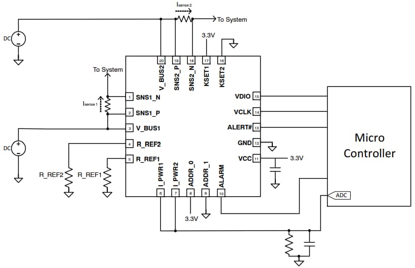
Schéma d'application
Publié le: 2024-02-21
| Mis à jour le: 2024-03-11
