onsemi Pilotes de redressement synchrone latéral NCP4307
Les pilotes de redressement synchrone latéral NCP4307 d'onsemi offrent de hautes performances et sont conçus pour contrôler un MOSFET de redressement synchrone. Le NCP4307 d'onsemi est idéal pour les alimentations à découpage. Les pilotes disposent de diverses topologies telles que DCM ou CCM Flyback, Flyback quasi résonnant et direct. Le temps d’arrêt − minimal interne et les périodes d’effacement du temps − aident à lutter contre la sonnerie induite par la disposition de la carte de circuit imprimé et d’autres éléments parasites.Caractéristiques
- Contrôle autonome du redresseur synchrone en CCM, DCM et QR pour les applications Flyback
- Détection précise du vrai courant nul secondaire
- Normalement, le délai d’arrêt de l’entrée de détection de courant vers le pilote est de 15 ns
- Broche de détection de courant robuste (jusqu’à 200 V)
- Capacité d’auto-alimentation en cas de fonctionnement latéral élevé ou faible de sortie de tension
- Interface de déclenchement d’arrêt ultra-rapide/entrée de désactivation (10,5 ns)
- Temps de marche minimum interne avec protection contre le courant inverse
- Temps d'arrêt minimum interne avec détection de sonnerie
- Capacité d'auto-synchronisation robuste améliorée
- Capacité de pilotage dissipateur de courant de crête/source 7 A/2 A
- Plage de tension de fonctionnement jusqu’à VCC &equals 35 V
- Mode de désactivation automatique à faible charge
- Capacité de fonctionnement latéral élevée sans composants externes ni enroulement auxiliaire
- L’option de deux broches VCC permet d’optimiser la consommation d’énergie dans les applications à large plage VOUT
- Faible consommation de courant de démarrage et de désactivation
- boîtier TSOP6
- Il s’agit de dispositifs sans plomb
Applications
- Adaptateurs de Notebook
- Alimentation CA/CC haute densité de puissance (chargeurs de téléphone cellulaire)
- Télévisions LCD
- Tous les SMPS ont des exigences de haut rendement
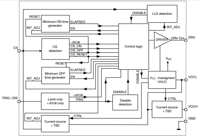
Schéma fonctionnel
Publié le: 2022-11-10
| Mis à jour le: 2023-08-08
