onsemi Commutateurs d’alimentation protégés NCP339
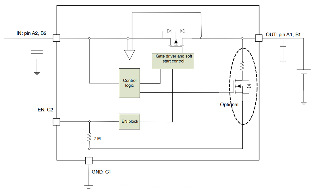
Les commutateurs d’alimentation NCP339 protégée d’Onsemi sont des MOSFET à très faible résistance à l’état passant (Ron) contrôlés par une broche logique externe, permettant d’optimiser la durée de vie de la batterie et l’autonomie des appareils portables. En effet, grâce à l’optimisation de la consommation de courant avec la structure PMOS, les courants de fuite sont éliminés en isolant le CI connecté sur le batterie lorsqu’il n’est pas utilisé. Le contrôle de blocage inverse est automatiquement engagé si la tension de la broche OUT est supérieure à la tension de la broche IN, ce qui élimine le courant de fuite de OUT vers IN. Le commutateur NCP339B d’Onsemi est disponible avec une fonction de décharge automatique de la sortie lorsque la pièce est désactivée.Caractéristiques
- Plage de fonctionnement de 1,2 V à 5,5 V
- MOSFET de 19 mΩ à 4,5 V
- Courant continu jusqu’à 3 A
- Commande de démarrage progressif
- Faible courant de repos
- Blocage en sens inverse
- Broche EN active haute
- Boîtier WLCSP6 1 mm x 1,5 mm
- Dispositif Sans Pb
Applications
- Téléphones portables
- Tablettes
- Appareils photo Numériques
- GPS
- Dispositifs portables
- Ordinateurs
Application standard
Schéma fonctionnel
Publié le: 2025-04-21
| Mis à jour le: 2025-05-27
