onsemi Régulateur Buck synchrone empilable NCP3296
Régulateur Buck synchrone empilable NCP3296 Onsemi qui fonctionne sur une plage de tension d’entrée de 3 V à 18 V et prend en charge un courant de charge continu pouvant atteindre 40 A. Ce régulateur buck NCP3296 utilise un contrôle en mode courant à fréquence fixe pour fournir une régulation précise de la tension et une réponse transitoire rapide. Le régulateur buck empilable atteint une sortie plus élevée par 2, 3 ou 4 dispositifs NCP3296 parallèles fonctionnant comme un régulateur buck multiphasé entrelacé. Ce régulateur buck intègre une protection contre les sous-tensions et les surtensions et fonctionne à une température de jonction de 150°C. Les applications standard incluent les unités radio et bande de base numérique télécoms, les routeurs et commutateurs, les solutions d’alimentation à haute densité, les modules CC/CC, les serveurs, les ordinateurs de bureau, les notebooks et les jeux.Caractéristiques
- 3 VIN à 18 VIN dans la plage de tension d’entrée
- Plage de tension de sortie de 0,5VOUT à 5,5VOUT
- Courant de sortie continu de 40 A
- Contrôle du mode courant à fréquence fixe programmable
- 5 V intégré à faible chute de tension (LDO) ou alimentation externe
- Activation avec verrouillage de sous-tension VIN programmable (UVLO)
- Tension de démarrage programmable et démarrage progressif
- Démarrage pré-polarisé
- Limite de courant programmable
- Indicateur de bonne alimentation
- Mode de protection sélectionnable (verrouillage ou hoquet)
- Protection contre les sous-tensions et les surtensions
- Décharge de sortie à l’arrêt
- Température de jonction de fonctionnement : 150 °C
Applications
- Unité radio et de bande de base numérique de télécommunications
- Routeurs et commutateurs
- Serveurs, ordinateurs de bureau, notebooks et jeux
- Solutions d'alimentation à haute densité
- Modules CC/CC
- Régulateur POL à usage général
Circuit d’application pour une seule alimentation d’entrée (LDO activé)
Circuit d’application avec alimentation de 5 V VCC externe (LDO désactivé)
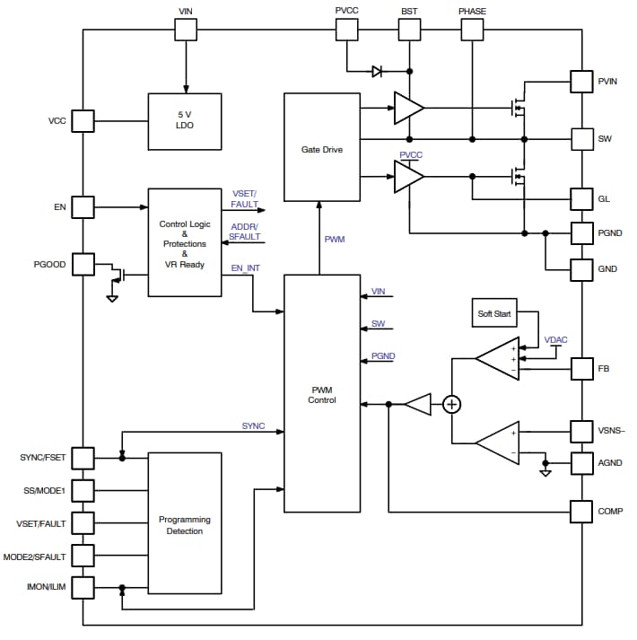
Schéma fonctionnel
Publié le: 2023-11-23
| Mis à jour le: 2023-12-12
