onsemi Convertisseur Buck synchrone empilable NCP3294
Le convertisseur Buck synchrone empilable NCP3294 d'onsemi est un synchrone convertisseur Buck empilable très efficace, capable de fonctionner dans une plage d'entrée de 3 V à 18 V et de prendre en charge un courant de charge continu pouvant atteindre 25 A. Des courants de sortie plus élevés peuvent être obtenus en utilisant deux dispositifs NCP3294 parallèles comme un convertisseur Buck biphase intercalé. Le NCP3294 d'onsemi utilise un contrôle en mode courant à fréquence fixe pour fournir une régulation de tension précise et une réponse transitoire rapide. La programmation flexible des fonctions et des paramètres permet de nombreuses applications.Caractéristiques
- Plage de tension d'entrée (VIN) de 3 V à 18 V avec alimentation directe d'entrée
- Plage de tension de sortie (VOUT) de 0,5 V à 5,5 V avec détection de tension de sortie à distance
- Courant de sortie continu de 25 A, empilable jusqu'à 50 A
- Contrôle en mode courant à fréquence fixe
- LDO intégré de 5 V ou alimentation externe
- Activé avec un UVLO (verrouillage de sous tension) VIN programmable
- Tension de démarrage programmable
- Démarrage progressif programmable
- Démarrage pré-polarisé
- Limite de courant programmable
- Indicateur de bonne alimentation
- Mode de protection sélectionnable (verrouillage ou hoquet)
- Protection contre les sous-tensions et les surtensions
- Décharge de la sortie en mode arrêt
- Température de fonctionnement de jonction de +150 °C
- Niveau de sensibilité à l'humidité (MSL) 1
- Boîtier WQFN34, 5 mm x 7 mm
- Sans plomb et sans halogénure (Conforme à la directive RoHS)
Applications
- Réseaux (routeurs et commutateurs)
- Bande passante numérique des télécommunications
- Unités radio des télécommunications
- Ordinateurs de bureau et serveurs, ordinateurs portables et de jeux
- Solutions d'alimentation à haute densité
- Modules CC-CC
- Régulateurs POL à usage général
Caractéristiques techniques
- Plage d'entrée de 3 V à 18 V
- Plage de sortie de 0,5 V à 5,5 V
- Plage de courant de sortie continu de 0 A à 25 A
- Gamme de fréquences de commutation programmable de 200 kHz à 2 000 kHz avec une précision de ±10 %
- Courant de verrouillage maximal de ±100 mA, +150 °C, selon la norme JEDEC JESD78
- Plage de température de fonctionnement de jonction de -40 °C à +150 °C
- DES
- Modèle de corps humain à 2 kV minimum conformément à ANSI/ESDA/JEDEC JS-001
- Modèle de dispositif de charge à 1,5 kV minimum conformément à ANSI/ESDA/JEDEC JS-002
- Résistance thermique
- Jonction-environnement de 14,6 °C/W
- Jonction-PCB du MOSFET de 1,5 °C/W
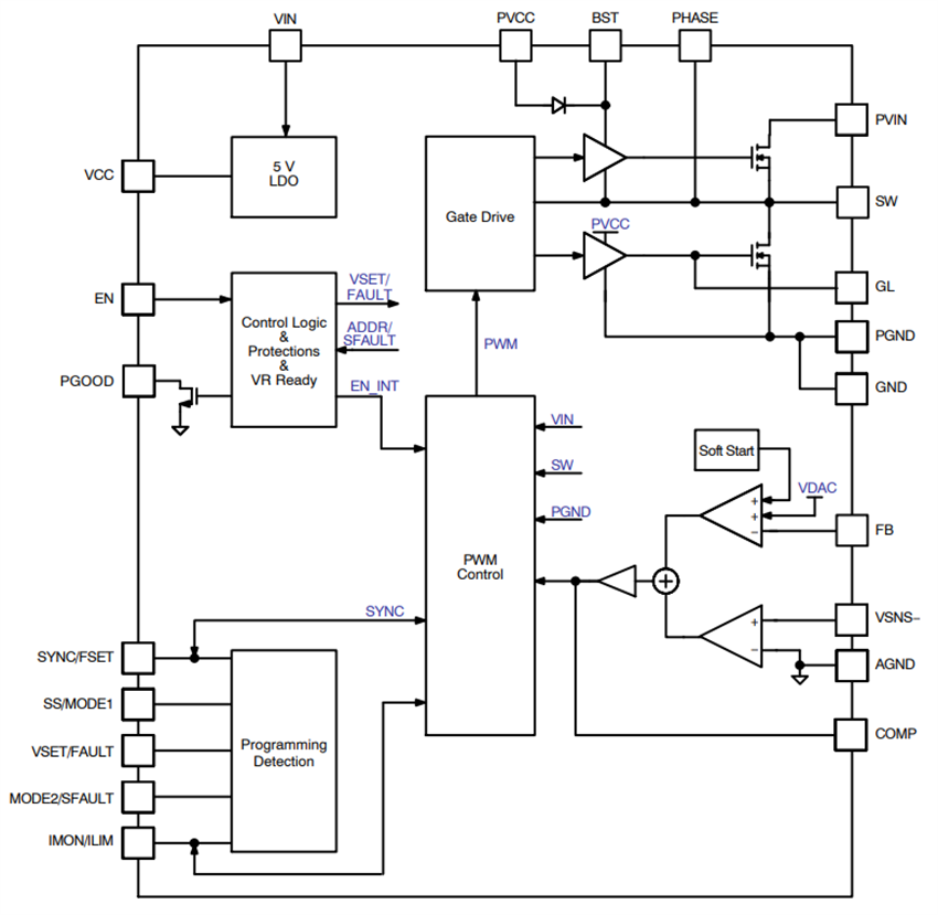
Schéma fonctionnel
Circuits d’application standard
Publié le: 2025-02-26
| Mis à jour le: 2025-03-11
