onsemi Régulateurs de commutation inversés Buck-Boost NCP3064
Les régulateurs de commutation inversés Buck Boost NCP3064 Onsemi se composent d'une référence interne compensée en température, d'un comparateur, d'un oscillateur à rapport cyclique contrôlé avec une limitation de courant activ , un pilote et un commutateur de sortie courant élevé. La série onsemi NCP3064 est conçue pour être intégrée dans des applications de réduction de tension, d'augmentation de tension et d'inversion de tension avec un nombre minimal de composants externes. La caractéristique ON/OFF met le composant en mode veille à faible puissance (<100 μA). Les régulateurs NCP3064 sont une amélioration de fréquence par rapport aux convertisseurs hystérétiques CC-CC monolithiques populaires MC33063A et MC34063A.Caractéristiques
- Plage de tension d'entrée de 3,0 V à 40 V
- Capacité d'arrêt au niveau logique
- Faible puissance mode veille mode, 100 A standard
- Courant de sortie du commutateur jusqu'à 1,5 A
- Plage de tensions de sortie réglable
- Exploitation de fréquence 150 kHz
- Précision de référence 1,5 %
- Interne protection contre coupure thermique
- Options de boîtier SOIC-8, PDIP-8 ou DFN8
- Limitation de courant cycle par cycle
- Plages de température de fonctionnement
- 0 °C à +70 °C pour NCP3064
- De -40 °C à +125 °C pour NCP3064B
- Préfixe NCV pour l'automobile et d'autres applications nécessitant des changements de site et de contrôle
- Niveau de sensibilité à l'humidité (MSL) 1
- Sans plomb et conforme à la directive RoHS
Applications
- Applications d'alimentation à abaissement, élévation et inversion
- Éclairage LED à haute puissance
- Chargeurs de batteries
Connexions de broche
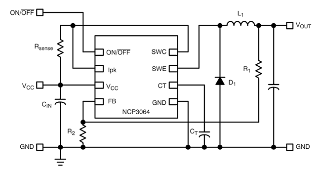
Schéma fonctionnel
Circuit d'application Buck standard
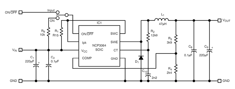
Schéma d'application standard de convertisseur abaisseur
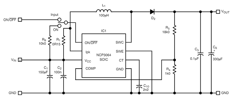
Schéma d'application standard boost
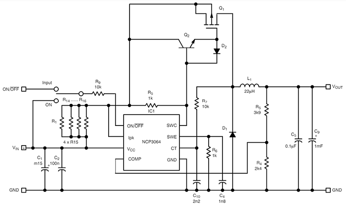
Schéma d'application standard de convertisseur abaisseur avec transistor externe
Ressources supplémentaires
Publié le: 2024-05-20
| Mis à jour le: 2024-06-07
