onsemi Pilote de grille NCP303160A
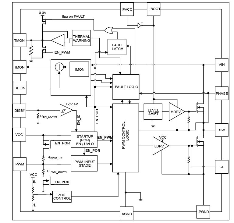
Le pilote de grille NCP303160A d'Onsemi intègre un pilote de MOSFET, un MOSFET haute tension et un MOSFET basse tension dans un seul boîtier. Ce pilote de grille et ces MOSFET sont optimisés pour des applications de conversion d'énergie CC-CC à haute efficacité et à fort courant. Le pilote NCP303160 est capable de courants moyens allant jusqu'à 60 A et de commutation à des fréquences allant jusqu'à 1 MHz. Ce pilote est une solution intégrée qui réduit les parasites du boîtier et l'espace occupé sur la carte par rapport à une solution à composant discret. Le pilote de grille NCP303160A est doté d'une diode de bootstrap interne et prend en charge l'état d'alimentation 4 Intel®. Ce pilote de grille est disponible dans un boîtier PQFN39 et est conforme aux normes sans Pb et RoHS. Le pilote de grille NCP303160A est idéal pour les microprocesseurs de bureau et portables, les routeurs et commutateurs, et les cartes graphiques.Caractéristiques
- Capable de courants moyens jusqu'à 60 A
- Capable de courant de crête de 80 A (10 ms)
- Test UIS au niveau du boîtier de 80 A pour améliorer la robustesse
- Boîtier PQFN haute performance à empreinte universelle, cuivre−pince 5 mm x 6 mm à flanc mouillable
- Capable de commutation à des fréquences allant jusqu'à 1 MHz
- Compatible avec une entrée MLI de 3,3 V ou 5 V
- Répond correctement aux entrées MLI 3-level
- Surveillance précise du courant
- détection de passage à zéro avec la diode d'amorçage interne PWM à 3 niveaux
- Détection de défaut catastrophique
- Indicateur thermique (OTP) pour condition de surchauffe
- Protection contre les surcharges FAULT(OCP)
- Verrouillage sous tension (UVLO) sur VCC et PVCC
- Protection contre les sous-tensions FAULT sur Boot-SW
- Ces dispositifs sont sans plomb et conforme à la directive RoHS
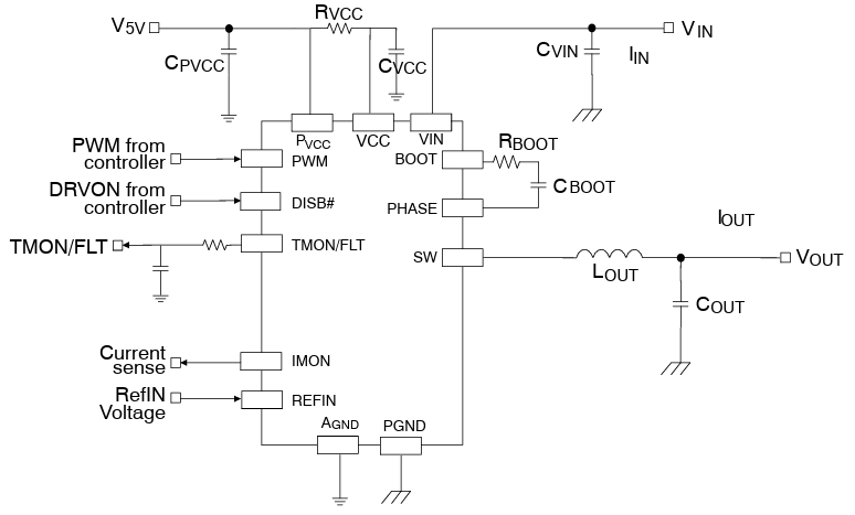
Schéma
Schéma fonctionnel
Publié le: 2025-01-30
| Mis à jour le: 2025-02-06
