onsemi Contrôleurs PWM Flyback à limitation active CA-CC NCP1568
Les contrôleurs PWM Flyback à limitation active CA-CC NCP1568 onsemi sont conçus pour la topologie flyback à limitation active et sont dotés d'un algorithme de fréquence variable. Cela permet une commutation de tension nulle (ZVS) des FET à super-jonction ou GaN à travers les conditions de ligne, de charge et de sortie. Les ZVS sont caractérisées par une augmentation de la densité de puissance d'un convertisseur de puissance en augmentant la fréquence de fonctionnement tout en atteignant un rendement élevé.Caractéristiques
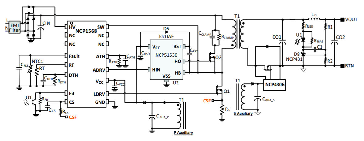
- Schéma de topologie et de contrôle
- La topologie flyback à limitation active facilite la ZVS
- Fonctionnement multi-mode propriétaire pour améliorer le rendement à faible charge
- ZVS adaptative propriétaire permettant un fonctionnement à haute fréquence tout en réduisant les EMI
- Temps mort adaptatif intégré pour FET à limitation principale et active
- Contrôle en mode courant de crête avec compensation de pente intégrée et options disponibles
- La programmabilité et la flexibilité du système de contrôle permettent une configuration avec des FET externes au silicium ou au GaN
- Fonctionnement DCM et à faible charge
- Transition en option programmable par le client vers DCM
- Repli de fréquence intégré avec limitation de fréquence minimale pour les performances les plus élevées en mode veille
- La limitation de fréquence minimale et le saut silencieux éliminent le bruit audible
- Puissance de veille <30 mW
- Circuits de démarrage et HT intégrés
- Circuit de démarrage 700 V
- Détection de baisse de tension de ligne CA
- Pilotes
- Source/dissipateur 0,85 A/1,5 A pour le côté bas
- Sortie pilote à limitation active 65 mA/150 mA
- Fréquence
- Fréquence Programmable de 100 kHz à 1 MHz
- Minuteur de démarrage progressif interne avec 4 options
- Protection
- Broche FLT dédiée compatible avec une thermistance
- Protection réglable contre les surtensions (OPP)
- Option de récupération automatique et verrouillée en cas de divers défauts
- Arrêt thermique interne
Applications
- Alimentation USB
- Adaptateurs de Notebook
- Chargeurs à haute densité
- Alimentations électriques industrielles
Circuit d'application standard
Publié le: 2021-03-23
| Mis à jour le: 2022-03-11
