onsemi Contrôleurs Flyback quasi résonnants NCP1345
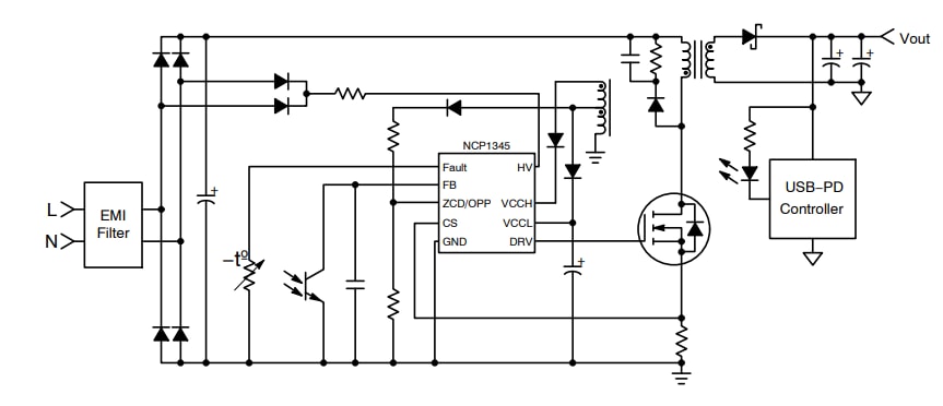
Les contrôleurs Flyback quasi résonnants NCP1345 d'onsemi sont des composants hautement intégrés conçus pour les convertisseurs de puissance USB-PD et USB Type-C™ hors ligne à hautes performances. Le NCP1345 met en œuvre une architecture VCC à double broche pour une connexion directe à l'enroulement aux.− La gestion VCC simplifiée permet un faible nombre de pièces et des performances accrues.Les contrôleurs Flyback quasi résonnants NCP1345 d'onsemi offrent un circuit de limitation de courant de sortie précis basé sur le côté primaire permettant une limite de courant de sortie constante indépendamment de la tension de sortie programmée ou de la puissance de sortie de la plaque signalétique.
Le NCP1345 facilite plusieurs options de protection clés, notamment la détection de baisse de tension interne, une limite de courant de sortie maximale indépendamment de la tension d'entrée et une protection contre les surtensions verrouillées et les surchauffes prêtes pour NTC via une broche dédiée. De plus, la détection de retrait de ligne décharge en toute sécurité les condensateurs X2 lorsque la ligne est retirée, atteignant ainsi la robustesse du convertisseur.
Caractéristiques
- Circuit de démarrage haute tension intégré avec détection de baisse de tension
- Capacité de décharge de condensateurs double intégrée.
- Large plage VCCL de 8 V à 38 V
- Broche pour la connexion à l'enroulement aux. à haute tension 150 VCCH
- Protection contre les surtensions 36,5 VCC
- Limitation de courant de sortie constant basée sur le côté primaire
- Protection de défaut de surintensité anormale pour détection de court-circuit d'enroulement
- Arrêt de température interne
- Fonctionnement à commutation en creux avec verrouillage en creux pour un fonctionnement sans bruit
- Repli de fréquence rapide pour une réduction rapide de la fréquence de commutation
- Mode saut avec compensation de tension de sortie
- Consommation d'énergie sans charge minimisée
- Gigue de fréquence pour une signature EMI réduite
- Protection contre les surcharges à verrouillage ou à récupération automatique
- Protection contre la surpuissance réglable
- Pince de fréquence maximale fixe/réglable
- Broche de défaillance pour les conditions de défaillance graves, compatible NTC pour OTP
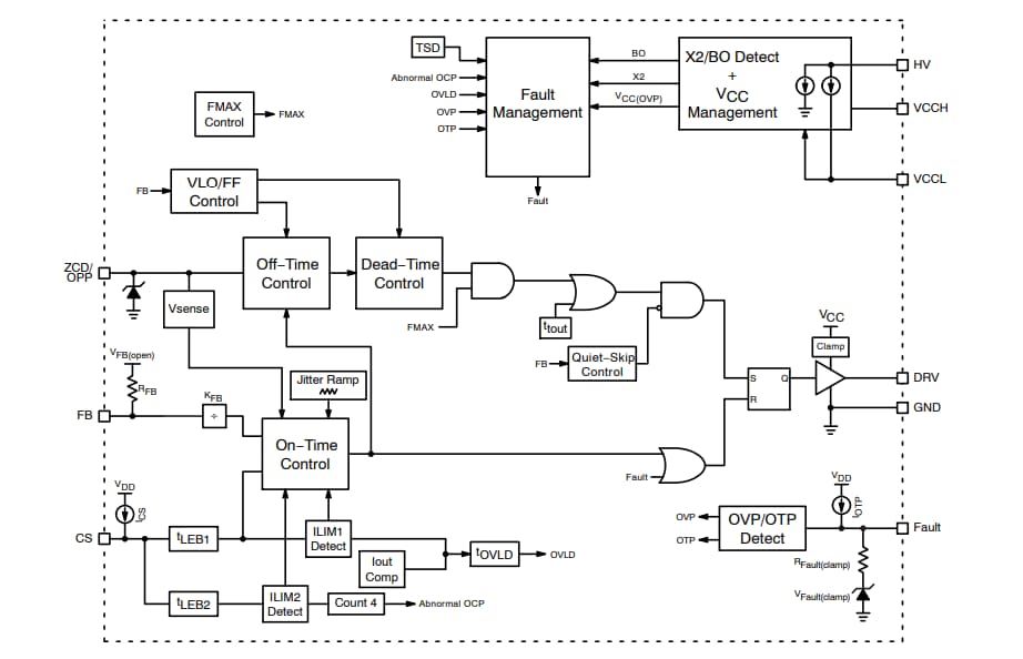
Schéma fonctionnel
Circuit d'application standard
