onsemi Contrôleur MLI en mode courant NCP12711
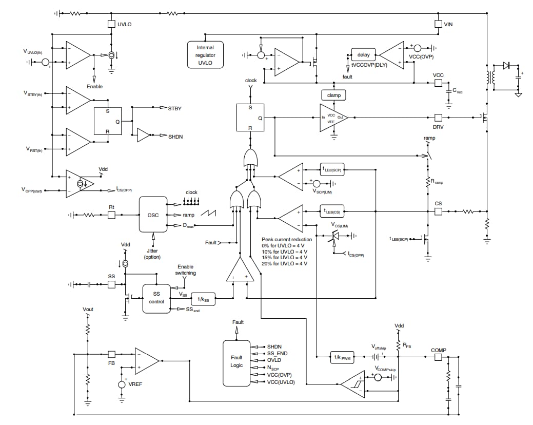
Le contrôleur MLI en mode courant NCP12711 d'onsemi est un contrôleur MLI en mode courant de crête à fréquence fixe qui intègre toutes les caractéristiques requises pour la mise en œuvre de topologies de convertisseur de puissance asymétriques. Le NCP12711 fournit une large plage d'entrée de 4 V à 45 V sans enroulement auxiliaire et dans les limites de ses capacités thermiques.Le contrôleur MLI NCP12711 d'onsemi comprend un oscillateur programmable capable de fonctionner de 100 kHz à 1 MHz et intègre une compensation de pente pour éviter les oscillations sous-harmoniques. Le dispositif dispose d'un démarrage progressif programmable, d'une protection UVLO de la tension d'entrée et d'un circuit de protection contre les surpuissances (OPP) qui limite la capacité de puissance totale du circuit lorsque la tension d'entrée augmente. La broche UVLO offre également un comparateur d'arrêt qui permet à un signal externe de désactiver la commutation et amène le contrôleur à un état de faible courant de repos. L'ampli op embarqué permet la mise en œuvre de convertisseurs régulés côté primaire ou de convertisseurs CC-CC non isolés.
Le NCP12711 dispose de fonctions de protection, notamment une limitation du courant de crête cycle par cycle avec un lissage de l'expansion de fréquence et une protection contre les surcharges basée sur un minuteur. Toutes les caractéristiques de protection placent le dispositif en mode faible défaillance de repos avec une période de récupération automatique de 1 s pour permettre la récupération du système si la condition de défaillance est retirée.
Caractéristiques
- Large plage d’entrée VCC (de 4 V à 45 V)
- Régulateur interne 7,5 V
- Contrôle du mode courant avec compensation de pente réglable
- Fonctionnement à rapport de service de 0 % à vide
- Protection interne contre les surpuissances
- Oscillateur programmable à résistance unique de 100 kHz à 1 MHz
- Démarrage progressif réglable en courant et fréquence de crête
- UVLO de tension d'entrée programmable avec hystérésis
- Seuil d'arrêt pour la désactivation externe
- Protection contre la surcharge avec minuteur de surcharge de 30 ms
- Amplificateur opérationnel interne
- Mode de récupération automatique en cas de défaillance avec une période de récupération automatique de 1 s
- Pilote de grille source/dissipateur ±1 A
Applications
- Convertisseurs Flyback et directs asymétriques pour véhicules électriques
- Contrôleurs CC/CC d'entrée de 4 V à 45 V pour alimentation auxiliaire
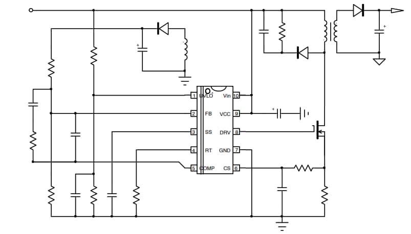
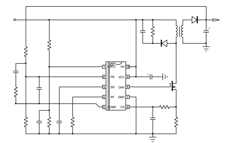
Convertisseur non isolé pour applications à large portée et à faible dissipation
Convertisseur isolé pour applications à large portée régulée côté primaire
Schéma fonctionnel
