onsemi Commutateurs de 800 V en mode veille amélioré NCP11187
Les commutateurs de 800 V en mode veille amélioré NCP11187 d'onsemi comportent un contrôleur PWM à mode courant de crête utilisant la technologie mWSaver. Ces commutateurs sont dotés d'un MOSFET SJ de 800 V très robuste qui affiche des performances particulièrement optimisées dans les convertisseurs flyback. La technologie mWSaver réduit la fréquence de commutation et le courant de fonctionnement du contrôleur dans des contextes de faible charge. Cela permet d'éviter les problèmes de bruit et de répondre aux normes internationales d'économie d'énergie, comme Energy Star®.De plus, le NCP1118x d'onsemi comprend un circuit de démarrage à haute tension, une fonction de saut de fréquence, une compensation de pente, une limite de puissance de sortie constante et des protections hautement fiables et diverses, qui permettent une conception facile, un nombre réduit d'éléments de BOM, une taille de carte de circuit imprimé plus petite et une conception d'alimentation hors ligne économique. Les protections disposent de la stabilité d'une broche de rétroaction en boucle ouverte, d'une résistance de détection de courant court, d'un affaiblissement et d'une surtension de ligne à l'aide d'une broche de détection de tension de ligne qui fonctionne de pair avec la fonction de récupération automatique.
Caractéristiques
- MOSFET à super-jonction de 800 V intégré
- Démarrage haute tension, démarrage progressif et compensation de la pente intégrés
- La technologie mWSaver fournit la meilleure alimentation en mode veille de sa catégorie
- Option de fréquence de commutation 65/100/130 kHz
- Technique exclusive de saut de fréquence asynchrone pour EMI faible
- Limite d'alimentation de sortie constante programmable pour toute une plage de tension d'entrée
- Protection précise contre les chutes de tension et les surtensions de ligne (LOVP) avec hystérésis
- Protection contre les courts-circuits de détection de courant (CSSP) et protection contre les surintensités anormales (AOCP)
- Arrêt thermique (TSD) avec hystérésis
- Toutes les protections s'effectuent par récupération automatique notamment le verrouillage en sous-tension VCC (UVLO), la protection en boucle ouverte de la rétroaction (OLP) et la protection contre les surtensions du VCC (OVP)
- Ces dispositifs sont sans plomb, sans halogène, sans BFR, et sont conformes à la directive RoHS
Applications
- Alimentations auxiliaires industrielles, SMPS de mesure électronique
- Alimentations pour les applications d'appareils électroménagers et l'électronique grand public
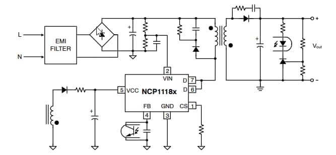
Application standard
Schéma de principe
