onsemi Pilotes de moteur NCD83591
Les pilotes de moteur NCD83591 d’onsemi sont des commandes de grilles triphasées multi-usages et faciles à utiliser, optimisées pour un faible coût de nomenclature (BOM). Les pilotes d'onsemi offrent une large plage de tension d'exploitation. Cette caractéristique rend le composant idéal pour les applications industrielles et commerciales de 5 V (min.) jusqu'à 60 V (max.).Caractéristiques
- Fonctionnement à partir d'une tension d'alimentation de 5 V à 60 V avec une tolérance de 4 V à 70 V
- Pilote de courant continu du FET de puissance, configurable de 5 mA à 250 mA (16 paramètres par niveau d'entrée vers la broche VDRV)
- Tensions d'alimentation de commande de grille générées en interne
- Tolérant à -12 VCC pour les broches de sortie de grille et de source côté haut
- Détection de grille pour la protection contre les conductions croisées et temps mort optimisé
- Amplificateur à usage général à haut GBW intégré (conçu pour la détection de courant et configurable en externe)
- Fonction de pompe de charge intégrée permettant un pilote statique CC
- Courant de maintien élevé empêchant l'auto-allumage
- Abaisseur de grille interne à la masse lors d'une coupure d'alimentation VDD (centrale)
- Verrouillage de sous-tension sur VM, VGL et VGH-VM
- Contrôle de 6 entrées compatibles 5 V/3,3 V et activation
- MLI (PWM) de moteur jusqu'à 30 kHz avec le mode de contrôle individuel de six grilles
- Protection DES de 4 kV HBM et de 1 kV CDM
- Il s'agit d'un dispositif sans Pb
Applications
- Outils électriques
- Actionneurs et cobots industriels
- Robots guidés automatisés
- Mobilité légère (vélos électriques, trottinettes électriques, hoverboards)
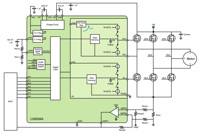
Circuit d'application
Publié le: 2022-11-14
| Mis à jour le: 2025-12-04
