onsemi Commutateur de charge de protection contre les surtensions FPF3381
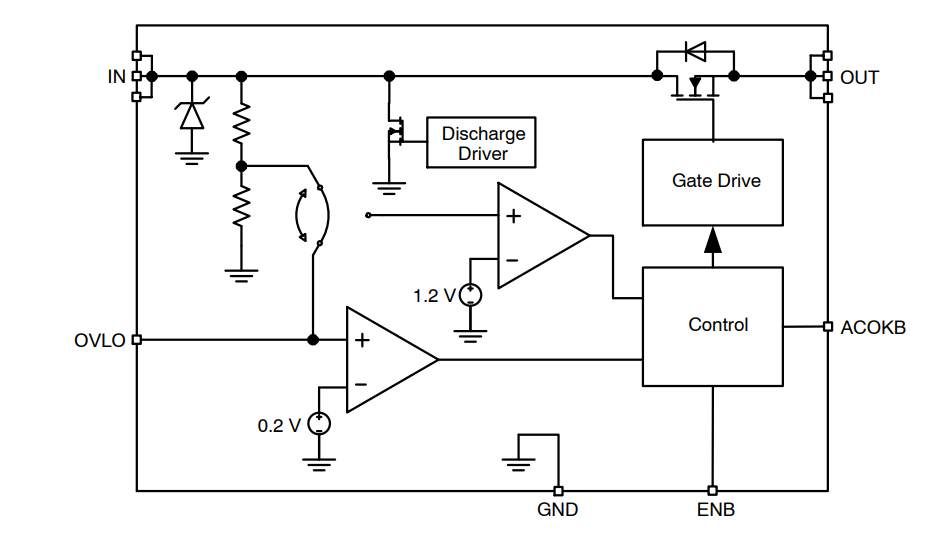
Le commutateur de charge de protection contre les surtensions FPF3381 d'onsemi est un commutateur monocanal intégré à ultra-faible résistance à l'état passant. Le FPF3381 dispose d'une plage de tension d'entrée n-MOSFET de 2,8 V à 23 V qui prend en charge un courant continu maximal de 5 A. De plus, lorsque la tension d'entrée dépasse le seuil de surtension, le FET interne est immédiatement éteint pour éviter d'endommager les composants protégés en aval.Le commutateur de charge de protection contre les surtensions FPF3381 d'onsemi fournit un TVS de protection contre les surtensions de ±110 V intégré basé sur les normes CEI61000-4-5. Le composant est logé dans un petit boîtier WLCSP 12 picots et fonctionne sur la plage de température de l'air libre de -40 °C à +85 °C.
Caractéristiques
- Protection contre les surtensions pouvant atteindre ±28 V
- TVS intégrées de ±110 V pour CEI61000-4-5
- Transistors NMOS RDS(on) internes faibles de 15 m standard
- Verrouillage de surtension programmable (OVLO)
- Ajustable en externe via la broche OVLO
- Broche d'activation active basse (OVLO) pour dispositif
- Temps de réponse OVLO ultra-rapide de 40 ns standard
- Protection contre la surchauffe (arrêt thermique)
- Performances ESD robustes
- Modèle du corps humain : ±4 kV
- Modèle dispositif chargé (CDM) ±2 kV
- ESD au niveau du système (CEI61000-4-2)
- Décharge par contact ±10 kV
- Décharge dans l'air ±15 kV
Applications
- Téléphones mobiles
- PDA
- GPS
Schéma de principe
Schéma d'application
AFFECTATION DES BROCHES
Publié le: 2021-11-14
| Mis à jour le: 2022-05-26
