onsemi FPF2266 Commutateur de puissance
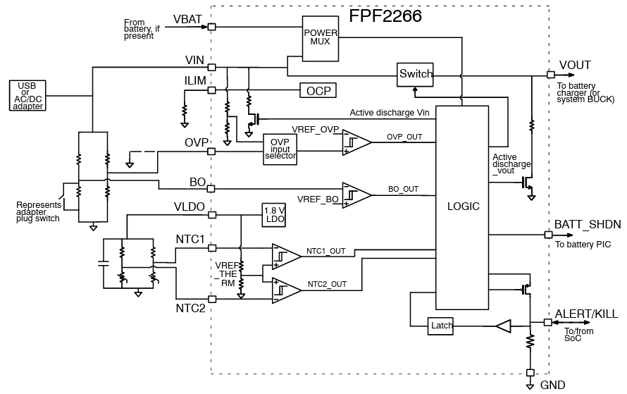
Le commutateur de puissance FPF2266 d'onsemi est un dispositif de 24 V, 4,5 A qui délivre un courant continu pour les applications avec un port de chargement USB. Cet commutateur d'alimentation offre une protection contre les surtensions (OVP), une protection contre les courant (OCP) et un bloc NTC pour surveiller la température du système. Le commutateur FPF2266 dispose d'une faible résistance en position ON de 15 mΩ standard et peut fonctionner sur une plage de tension d'entrée de 3,6 V à 24 V et jusqu'à 28 V maximum absolu. Ce commutateur d'alimentation fournit une sortie à drain ouvert (BATT_SHDN) pour la déconnexion de la batterie du système et une interface bidirectionnel (ALERT/KILL) avec SoC, microcontrôleur ou une autre source externe. Le commutateur d'alimentation FPF2266 fonctionne sur une plage de température de jonction de -40 °C à 125 °C. Ce commutateur d'alimentation est disponible dans un boîtier WLCSP à 4x4 billes et pas de 0,4 mm. Le commutateur protégé FPF2266 est utilisé dans les téléphones portables, les tablettes, les ordinateurs portables et les lecteurs multimédias.Caractéristiques
- Commutateur d'alimentation OTP/OVP/OCP 24 V/4,5 A
- 2 canaux de détection NTC pour la surveillance thermique du système
- Plage de tension d'entrée :
- VIN : de 3,6 V à 24 V
- VBAT : de 2,7 V à 5,5 V
- Résistance à l'état passant ultra-faible
- 15 mΩ standard
- Tension d'entrée/sortie AMR jusqu'à 28 V
- Décharge active
- Arrêt thermique intégré du contrôle d'intensité de démarrage
- Protection contre les courts-circuits
- Détection BO pour vérifier la chute de VIN, broche de contrôle de déconnexion de la batterie BATT_SHDN et PINS E/S bi-directionnels ALERT/KILL
- Boîtier WLCSP avec 4x4 billes, pas de 0,4 mm
- Dispositif sans plomb
Applications
- Téléphones portables
- Tablettes
- Micro-ordinateurs
- Lecteur multimédia
Schéma fonctionnel
Schéma mécanique
Publié le: 2025-01-30
| Mis à jour le: 2025-04-15
