onsemi FAN6500xx contrôleurs de commutation
Les contrôleurs de commutation FAN6500xx d'onsemi sont des régulateurs Buck synchrones à tension d'entrée large et haute efficacité, avec des MOSFET de puissance intégrés côté haut et côté bas. Ces contrôleurs intègrent un contrôleur MLI en mode tension à fréquence fixe avec une large plage de tension 4.5V-65V et peuvent gérer des courants continus jusqu'à 6 A, 8 A et 10 A. Les contrôleurs FAN6500xx incluent une tension de référence précise de 0,67 % pour obtenir une régulation stricte. La fréquence de commutation du contrôleur peut être configurée entre 100 kHz et 1 MHz.Les contrôleurs FAN6500xx utilisent les MOSFET PowerTrench® haute performance d'onsemi qui réduisent les oscillations dans les applications de commutation. Ces contrôleurs offrent des fonctions de protection telles que la protection contre les surintensités l'arrêt thermique, le verrouillage en cas de sous-tension, la protection contre les surtensions la protection contre les sous-tensions et la protection contre les courts-circuits. Les applications typiques incluent les modules POL haute tension, les télécommunications, les réseaux et les équipements industriels.
Caractéristiques
- Large plage de tension d'entrée de 4,5 V à 65 V
- Courant de sortie continu de 6 A, 8 A et 10 A
- Contrôle MLI en mode tension à fréquence fixe avec alimentation directe de la tension d'entrée
- Tension de référence de 0,6 V avec une précision de 0,67 %
- Fréquence de commutation réglable de 100 kHz à 1 MHz
- Double Low-Dropout (LDO) pour l'exploitation avec alimentation unique et pour réduire la perte de puissance
- Compensation externe pour une large plage d'exploitation
- Démarrage progressif et pré-polarisation réglables
- Activez la fonction avec une tension d'entrée réglable et une fonction de verrouillage sous tension (UVLO)
- Indicateur de bonne alimentation
- Fonctionnalités de protection :
- Protection de surintensité
- Arrêt thermique
- Protection contre la surtension
- Protection contre la sous-tension
- Protection contre les courts-circuits
- Boîtier PQFN haute performance à profil bas de 6 mm x 6 mm
- Sans Pb et conforme à la directive RoHS
Applications
- Module POL haute tension
- Télécommunications
- Alimentations électriques de la station de base
- Réseaux
- Informatique, systèmes de gestion de batterie et USB-PD
- Équipement industriel
- Automatisation, outils électriques et machines à port
Schéma fonctionnel des contrôleurs FAN6500xx
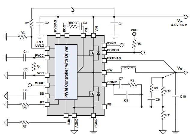
Circuit d'application des contrôleurs FAN6500xx
View Results ( 4 ) Page
| Numéro de pièce | Fiche technique | Description | Courant de sortie | Fréquence de commutation |
|---|---|---|---|---|
| FAN65004B | ![]() |
Contrôleurs de commutation WIDE VIN 6A 70V BUCK | 6 A | 100 kHz to 1 MHz |
| FAN65008B | ![]() |
Contrôleurs de commutation WIDE VIN 8A 70V BUCK | 10 A | 100 kHz to 1 MHz |
| FAN65004C | ![]() |
Contrôleurs de commutation WIDE VIN 6A 70V BUCK | 6 A | 100 kHz to 1 MHz |
| FAN65005A | ![]() |
Contrôleurs de commutation WIDE VIN 8A 70V BUCK | 8 A | 100 kHz to 1 MHz |
Publié le: 2018-06-22
| Mis à jour le: 2026-03-25

