onsemi Régulateur Buck COT numériquement programmable FAN53730
Les régulateurs Buck COT numériquement programmables FAN53730 Onsemi sont des convertisseurs Buck à temps constant (COT) qui prennent en charge un courant de charge 3 A minimal. En raison du fonctionnement à fréquence variable, la topologie COT fournit une récupération transitoire rapide et un rendement optimal par rapport à la charge. Les régulateurs FAN53730 disposent d’un fonctionnement automatique en mode DCM/CCM avec un contrôle CCM forcé et sont disponibles avec I2C ou commande logiqueCaractéristiques
- Plage de tension d’entrée de 2,3 V à 5,5 V
- Tension de sortie
- Programmable de 0,3 V à 2 V
- Broche sélectionnable par défaut
- Faible courant de repos 12 µA
- Le démarrage progressif interne limite le courant d’entrée pendant la mise sous tension
- Fréquence de commutation 2,5 MHz en fonctionnement de conduction continue
- Compatible logique 1,2 V et 1,8 V
- Protection contre les défaillances (sous-tension d’entrée, court-circuit, surintensité et thermique)
- Sortie Power Good
- Mode de conduction continue forcée (FCCM)
- Le mode de réduction audio élimine les tonalités audibles grâce à la commutation
- Options
- Version I2C entièrement programmable
- Version à tension de sortie fixe à commande logique
- Plage de température ambiante de -40°C à +85°C
- 1,07 mm x 1,36 mm, pas de 0,35 mm, WLCSP 12-bump
- Sans plomb
Applications
- Mémoire LPDDR
- Appareils mobiles et intelligents
- Modules RF
- Application, processeurs graphiques et DSP
- Alimentation ISP
Circuit d'application standard
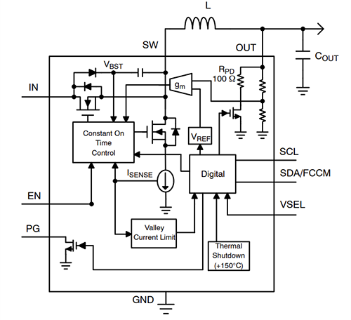
Schéma fonctionnel simplifié
Ressources supplémentaires
Publié le: 2023-12-12
| Mis à jour le: 2023-12-19
