onsemi CI de pilote de grille automobile côté haut FAD7171MX
Le CI de pilote de grille automobile côté haut d'onsemi est un CI de grille côté haut monolithique 600 V, 4 A qui peut piloter les MOSFET et IGBT haute vitesse fonctionnant jusqu'à +600 V. Le FAD7171MX d'onsemi dispose d'une sortie à tampon avec tous les transistors NMOS conçus pour une capacité de pilotage de courant d'impulsion élevée et une conduction croisée minimale. Le processus côté haut et les techniques d'annulation du bruit en mode commun d'onsemi autorisent une exploitation stable du pilote côté haut dans des circonstances de bruit dv/dt élevé. Un circuit de décalage de niveau avancé offre une exploitation de pilote de grille côté haut jusqu'à VS= -13 V (standard) pour VBS= 15 V. Le circuit de verrouillage sous-tension (UVLO) empêche tout dysfonctionnement lorsque VBS est inférieure à la tension de seuil spécifiée.La propriété de chute de tension à courant élevé et à faible rendement rend le CI de pilote de grille automobile côté haut FAD7171MX d'onsemi adapté aux pilotes de commutateur de maintien et aux pilotes de commutateur pour la récupération énergétique dans les applications avec panneau à affichage plasma. D'autres applications incluent les convertisseurs de commande de moteur, les alimentations de commutation et les convertisseurs CC-CC haute puissance.
Caractéristiques
- Canal flottant pour l'exploitation en bootstrap à +600 V
- Capacité de pilotage de courant de 4 A en alimentation et 4 A en absorption
- Circuit d'annulation du bruit dv/dt en mode commun
- Compatible avec la logique d'entrée de 3,3 V et 5 V
- Sortie en phase avec le signal d'entrée
- Verrouillage sous-tension pour VBS
- Plage de température de fonctionnement ambiante de -40 °C à +125 °C
- Boîtier 8-SOIC, enveloppe 751-07 (JEDEC MS-012, corps étroit 0,150 po)
- Niveau de sensibilité à l'humidité (MSL) 1
- Homologué AEC-Q100 et capable de PHPP
- Sans plomb, sans halogène et conforme à la directive RoHS
Applications
- Systèmes d'injection à rampe commune
- Convertisseurs CC-CC
- Entraînements à moteur (direction assistée électrique et ventilateurs)
Caractéristiques techniques
- Plage de tension d'alimentation flottante côté haut de 10 V à 20 V
- Tension résiduelle flottante côté haut (CC) de -11 V à 600 V à VBS = 15 V
- Largeur d'impulsion d'entrée minimale de 80 ns
- Vitesse de balayage de la tension résiduelle admissible maximale de ±50 V/ns
- Puissance dissipable admissible maximale de 0,625 W
- Temps de montée de 18 ns
- Temps de descente de 19 ns
- Résistance thermique maximale de 200 °C/W
- Protections DES
- Modèle de corps humain (HBM) maximal de 2 000 V
- Dispositif de charge modèle 500 V (CDM)
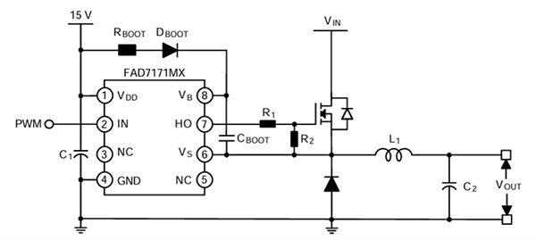
Application standard
Schéma fonctionnel
Publié le: 2024-11-06
| Mis à jour le: 2024-11-12
