onsemi CI de commande de grille d’allumage FAD1110-F085
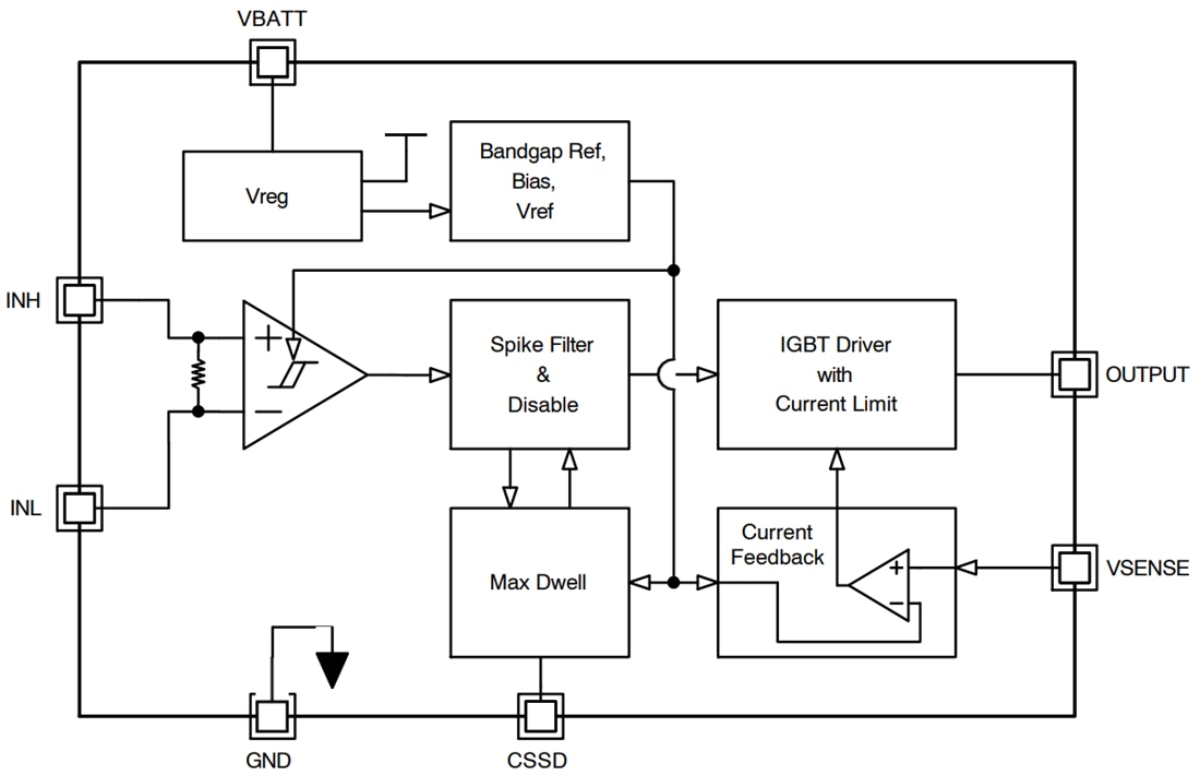
Le CI de commande de grille d’allumage FAD1110−F085 d'onsemi est conçu pour piloter directement un IGBT d’allumage et pour contrôler l’événement de courant et d’étincelles de la bobine. Le courant de bobine est contrôlé via la broche d’entrée. Lorsque l’entrée différentielle est pilotée vers le haut, la sortie du FAD1110−F085 d'onsemi est activée pour allumer l’IGBT et commencer à charger la bobine.Caractéristiques
- Entrée différentielle pour la suppression des perturbations de décalage de mise à la terre
- Tampon d’entrée de ligne de signal
- Filtre à pic d’entrée
- Fonctionnement depuis l’allumage ou la ligne de batterie
- Tolérance de décalage de mise à la terre de 2 V à 3 V
- Temps d’arrêt maximal programmable
- Contrôle de la limitation de courant de l'IGBT via la broche VSENSE
- Arrêt instantané après dépassement du temps d’arrêt maximal
- Cette commande de grille est un dispositif sans Pb
Schéma fonctionnel
Publié le: 2024-07-22
| Mis à jour le: 2024-08-27
