onsemi Contrôleur Buck-Boost à 4 commutateurs NCV81599
Le régulateur abaisseur amplificateur à 4 interrupteurs onsemi NCV81599 fournit de l'énergie pour répondre aux normes d'alimentation électrique USB-Power Delivery (PD) pour des applications de type C ™. Ce régulateur fonctionne de manière fluide lors de la transition entre les opérations d'abaissement à l'amplification ou l'inverse. Le régulateur NCV81599 peut fonctionner à 100 % de rapport cyclique. Ce régulateur pilote quatre commutateurs NMOS externes permettant une sélection externe de MOSFET pour optimiser les compromis entre taille, coûts et performances. Le régulateur NCV81599 onsemi incorpore des pilotes internes qui pilotent des MOSFET pour répondre à l'exigence des 100 W. Les applications typiques comportent des ports automobiles de chargeUSB, la charge sans fil, des appareils électroniques de grande distribution, des chargeurs de voitures, des stations d'accueil, des ordinateurs de bureau et des concentrateurs.Caractéristiques
- Large plage de tension d'entrée de 4,5 V à 32 V
- 150 kHz à 1,2 MHz fréquence programmée dynamiquement
- Interface I2C
- Indication de bonne alimentation en temps réel
- Transition de tension à vitesse de balayage contrôlée
- Broche de rétroaction avec référence programmée en interne
- Deux entrées indépendantes de détection de courant
- Protection contre la surchauffe
- Pilotes adaptatifs de grilles sans chevauchement
- Protection contre les surtensions et les surintensités
- Boîtier QFN32 de 5 mm x 5 mm
- Prend en charge les profils USBPD/QC2.0/QC3.0
Applications
- Ports de chargement USB pour automobile
- Chargement sans fil
- Électronique grand public
- Chargeurs de voiture
- Stations d'accueil
- Ordinateurs de bureau
- Concentrateurs
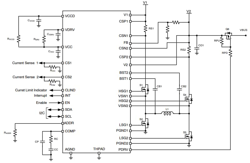
Circuit d'application standard
Ressources supplémentaires
Publié le: 2020-09-04
| Mis à jour le: 2024-05-30
