onsemi Pilote LED NCV7694
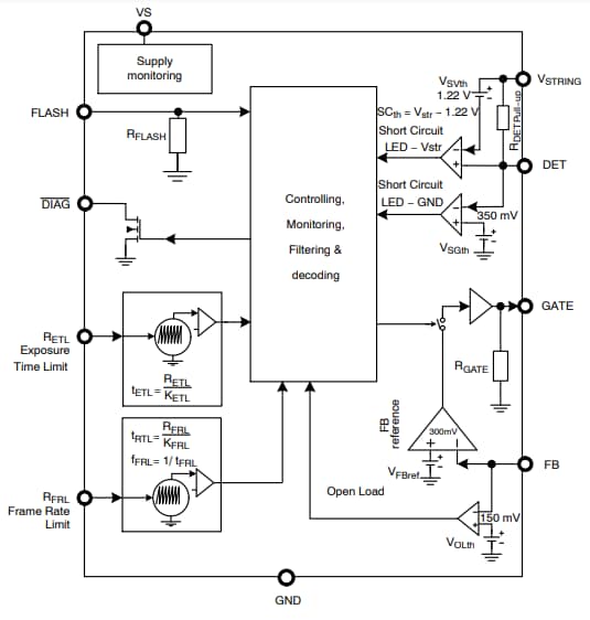
Le pilote LED NCV7694 Onsemi est un composant qui pilote une chaîne de caractères infrarouges (IR) LEDs en utilisant un MOSFETexterne. Les LED IR sont utilisées pour éclairer les zones environnantes du capteur d'image. Ces caractéristiques de pilote LED empêche les LED IR de rester allumé trop longtemps en raison d'un temps d'exposition inapproprié. Le pilote LED NCV7694 avec verrouillage matériel aide à protéger les yeux des utilisateurs en cas de défaillance du signal de contrôle. Ce composant peut détecter une charge ouverte, un court-circuit à la masse et une alimentation en tension (VS). Le pilote LED NCV7694 d'Onsemi est disponible dans un boîtier DFN à 10 broches. Les applications comprennent les capteurs de surveillance de cabine, l'éclairage infrarouge pour les caméras automobiles, les systèmes de vision artificielle et les systèmes de surveillance.Caractéristiques
- Courant continu de sortie pour pilote de chaîne LED
- Broche d'entrée FLASH
- Détection de diagnostic LED ouverte
- Détection de tension d'alimentation (VS) court-circuit à la masse sur LED
- La fonction de sécurité empêche d'être ALLUMÉE trop longtemps
- La fonction de sécurité empêche d'être ALLUMÉE trop fréquemment
- Résistance externe définissant le temps d'ALLUMAGE maximal
- Résistance externe définissant le temps d'arrêt d'EXTINCTION minimal
- Protection contre le court-circuit à la masse et l'ouverture des résistances externes
- Détection et protection contre la sous-tension et la surchauffe
- Homologué AEC-Q100 et compatible PHPP
- Conception de sécurité ASIL-A, conforme ISO26262
- Boîtier à 10 broches
- Boîtier flanc mouillable pour une inspection optique améliorée
- Dispositifs sans plomb
Applications
- Capteurs de surveillance de cabine
- Éclairage infrarouge pour caméras automobiles
- Systèmes de vision artificielle
- Systèmes de surveillance
Schéma fonctionnel
Publié le: 2020-12-15
| Mis à jour le: 2024-05-21
