onsemi Émetteur-récepteur LIN autonome NCV7329
L'émetteur-récepteur NCV7329 onsemi autonome LIN (Local Interconnect Network) est un émetteur-récepteur LIN conçu pour établir l'interface entre un contrôleur de protocole et le bus physique. Le bus LIN est conçu pour communiquer des données à faible débit à partir de dispositifs de contrôle tels que les serrures de portes, les rétroviseurs, les sièges de voiture et les toits ouvrants au coût le plus bas possible. Ce bus élimine également le câblage et est mis en œuvre en utilisant un seul fil dans chaque nœud. L'émetteur-récepteur NCV7329 LIN Onsemi est doté de la fonction de temporisation TxD et d'un contrôle de pente intégré.Caractéristiques
- Émetteur-récepteur LIN complet
- Tension de bus : 42 V
- Débit de transmission de 1 kbit/s à 20 kbit/s
- Fonction de temporisation TxD
- Contrôle de pente intégré
- Protection :
- Arrêt thermique
- Protection contre les sous-tensions
- Broches de bus protégées contre les transitoires dans les environnements automobiles
- Modes :
- Mode normal : l'émetteur-récepteur LIN est activé et la communication via le bus est possible.
- Mode veille - émetteur-récepteur LIN désactivé, et la consommation de VBB est minimisée.
- Mode veille - mode de transition atteint après l'événement de réveil sur le bus LIN
- Sous-ensemble compatible broche à broche avec l'émetteur-récepteur NCV7321
- Compatible avec la ligne K
- Homologué AEC-Q100 et compatible PHPP
Ressources supplémentaires
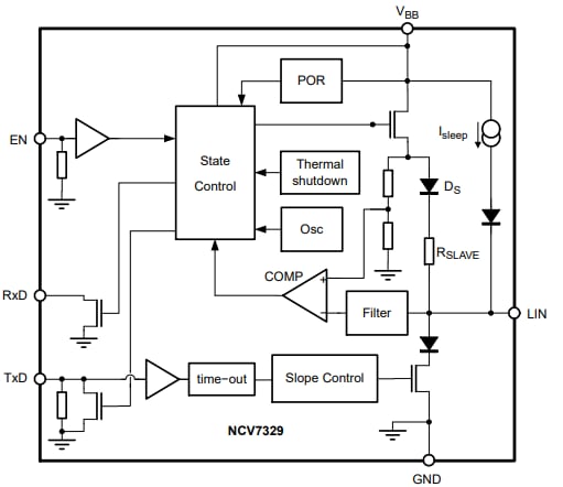
Schéma fonctionnel
Schéma du circuit d'application
Publié le: 2020-06-08
| Mis à jour le: 2024-05-23
