onsemi Contrôleur Buck-Boost à 4 commutateurs NCP81599
Le régulateur Buck-Boost onsemi NCP81599 à 4 commutateurs est un régulateur USB d'alimentation électrique (Power Delivery, PD) qui convertit la tension de batterie ou d'adaptateur en rails d'alimentation électrique. Le régulateur Buck-Boost fonctionne en continu en transitant entre opérations buck-to-boost et boost-to-buck (entre d'abaissement à amplification et l'inverse). Le régulateur onsemi NCP81599 peut fonctionner à un rapport cyclique de 100 %. Le régulateur NCP81599 pilote quatre commutateurs externes à NMOS permettant la sélection externe de MOSFET pour optimiser les compromis entre taille, coûts et performances. Ce régulateur comporte des pilotes internes susceptibles d'amener des MOSFET à répondre à l'exigence des 100 W. Les applications typiques incluent des biens de grande consommation, des points de vente (PoS) à ports USB Type-C™ et d'alimentation électrique (PD, Power Delivery).Caractéristiques
- Contrôleur d'alimentation USB
- Fonctionne à 100 % de rapport cyclique
- Pilote quatre commutateurs externes à NMOS
- Interface I2C
- Plage fréquentelle de commutation de 150 à 1 200 kHz
- Contrôle de la vitesse de balayage pendant la transition
- Protection contre les surtensions et les surintensités
- Optimise le rendement et le compromis de taille
- Large plage de fonctionnement
- Plage de tension de fonctionnement de 4,5 V à 28 V
- Boîtier QFN de 32 mm x 5 mm
Applications
- Grand public
- Informatique
- PDV
- USB-C
- USB PD
- Ordinateur de bureau
- Concentrateurs
- Station d'accueil
- Chargeur de voiture
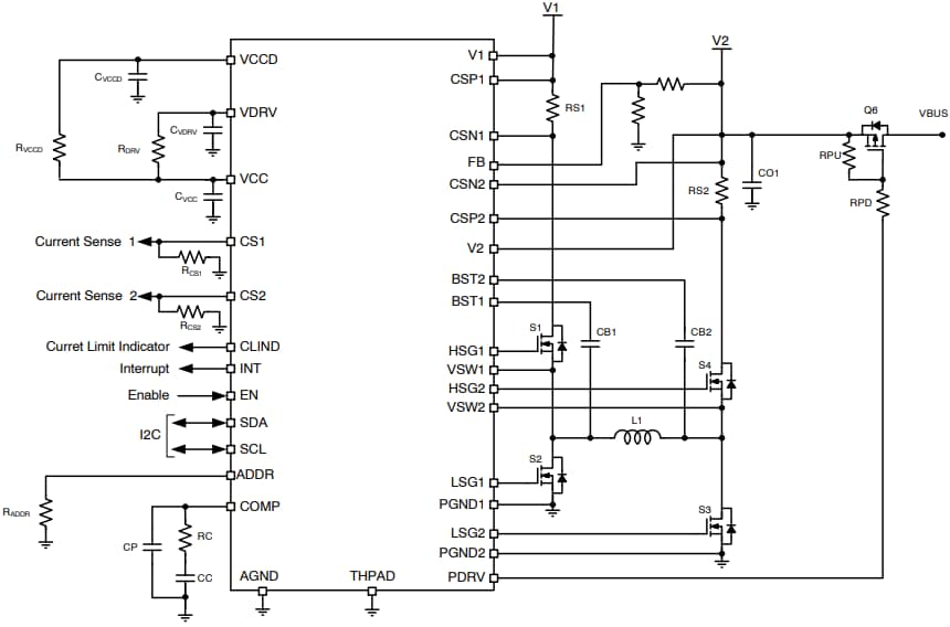
Circuit d'application standard
Publié le: 2020-06-03
| Mis à jour le: 2024-05-28
