onsemi Mini carte d'évaluation CMS NCP51705
La carte d'évaluation Mini-CMS NCP51705 onsemi est conçue sur une carte de circuit imprimé à quatre couches qui comprend le pilote NCP51705 et tous les circuits de commande nécessaires. Le pilote NCP51705 est conçu principalement pour alimenter des transistors SiC MOSFET dans le but d'atteindre les niveaux de pertes en conduction les plus faibles possibles. Ce pilote peut fournir la tension de grille maximale autorisée pour le composant SiC MOSFET. La carte d'évaluation NCP51705 onsemi comprend également un isolateur numérique embarqué et la possibilité de brasure n'importe quel MOSFET ou MOSFET SiC dans un boîtier haute tension TO-247. Cette carte d'évaluation ne comprend pas d'étage de puissance et est générique parce qu'elle n'est pas dédiée à une topologie particulière. La carte d'évaluation CMS NCP51705 peut être utilisée dans toute application de commutation de puissance côté bas ou côté haut. Cette carte d'évaluation peut être considérée comme un isolateur, un pilote et un module discret TO-247.Caractéristiques
- Conçue sur une carte de circuit imprimé à quatre couches qui comprend le pilote NCP51705 et toute la circuiterie de commande nécessaire.
- Comprend également un isolateur numérique intégré et la possibilité de souder tout MOSFET ou MOSFET SiC dans un boîtier haute tension TO-247
- Ne comporte pas d'étage de puissance et est générique car il n'est pas dédié à une topologie particulière.
Vue de dessus et de dessous de la carte
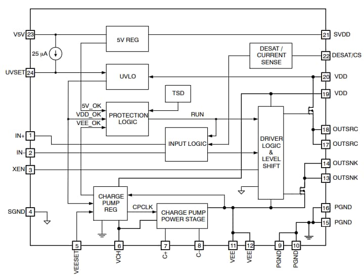
Schéma fonctionnel
Ressources supplémentaires
Publié le: 2020-08-19
| Mis à jour le: 2024-05-23
