onsemi Contrôleurs de facteur de puissance NCP1655
Les contrôleurs de facteur de puissance NCP1655 onsemi offrent un fonctionnement multimode pour un fonctionnement optimisé sur la plage ligne/charge. Le circuit passe facilement d'un mode de fonctionnement à un autre selon la durée de la période de commutation. Dans des conditions de très faible charge, le circuit peut passer en mode de saut progressif pour minimiser les pertes.Les contrôleurs de facteur de puissance NCP1655 onsemi sont disponibles en boîtier SO-9. Le circuit intègre en outre les caractéristiques nécessaires pour des étages PFC robustes et compacts, avec peu de composants externes.
Caractéristiques
- Broche de détection de ligne à haute tension VS : composants externes réduits
- Comptage et courant de fuite minimisé compatibles avec les conditions les plus sévères
- Spécifications de veille (<30 A à 400 V)
- Compensation interne de la boucle de régulation
- Compensation transitoire de ligne/charge rapide (amplificateur de réponse dynamique)
- Large plage de fonctionnement VCC (9,5 V à 35 V)
- Détection de la plage de lignes
- Signal pfcOK pour activer/désactiver le convertisseur en aval
- Gigue pour faciliter le filtrage EMI
- Sécurité
- Protection contre les surtensions progressive et rapide
- Détection de baisse de tension
- Détection de surintensité à 2 niveaux
- Détection de sous-tension de masse
- Arrêt thermique
Applications
- Alimentations pour PC
- Tous les appareils hors ligne nécessitant une correction du facteur de puissance
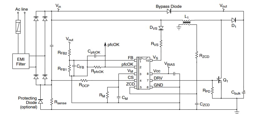
Schéma d'application standard
Publié le: 2021-03-02
| Mis à jour le: 2022-03-11
