onsemi FPF2495CUCX IntelliMAX™ Commutateur de charge 28 V
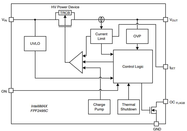
Le commutateur de charges de 28 V onsemi FPF2495CUCX IntelliMAX™ est un commutateur de gestion avancée de charges ciblant les applications nécessitant une solution de haute intégration. Le commutateur FPF2495CUCX offre une protection contre les surtensions (OVP) et contre les surintensités (OCP) à commande réglable de limite de courant. Ce commutateur de charges déconnecte des charges générées à partir du rail alimentation en CC (<6 V) avec des objectifs stricts en matière de courants d'état bloqué et avec des capacités élevées de charge (<100 F). Le commutateur onsemi FPF2495C comprend un commutateur à MOSFET et à basse impédance régulé par vitesse de balayage (100 mΩ maximum) et des éléments analogiques intégrés. Cette caractéristique d'activation régulée par vitesse de balayage évite le courant d'appel et la chute excessive de tension sur les rails d'alimentation électrique. Le commutateur FPF2495C offre une véritable fonction de blocage de courants inverses (TRCB) qui bloque le courant inverse indésirable de VOUT à VIN lors des états de marche et d'arrêt. Ce commutateur de charge convient pour les applications nécessitant une solution de haute intégration.Caractéristiques
- Fonction TRCB
- Aucune décharge de sortie en état d'arrêt
- OCP à drain ouvert sur FLAGB
- Arrêt thermique
- Verrouillage de sous-tension (UVLO)
- L'E/S logique de CMOS répond à la norme JESD76 pour interface GPIO et aux exigences relatives aux alimentations électriques.
Applications
- Smartphones
- Tablettes
- Stockage
- Appareils photo APRN (DSLR)
- Appareils portatifs
Caractéristiques techniques
- 2,5 à 5,5 V de plage de tensions d'entrée (VIN)
- 28 V de valeurs nominales absolues pour VOUT
- Limite réglable d'intensité électrique
- De 0,05 A à 2 A (standard)
- 0,1 A à 2 A avec une précision de 10 %
- Inférieure à 0,1 A avec précision de 15 %
- RON (maximum) =100 mΩ sous VIN = 5 V et pour IOUT = 1 A
- OVP de sortie
- 5,6 V (minimum)
- 5,8 V (standard)
- 6 V (maximum)
- dimensions 1,21 mm x 1,21 mm
Ressources supplémentaires
Schéma fonctionnel
Schéma de circuit d'application standard
Publié le: 2020-08-19
| Mis à jour le: 2024-05-29
