NXP Semiconductors Émetteurs-récepteurs CAN à haut débit TJA1042
Les émetteurs-récepteurs CAN (Controller Area Network) à haut débit TJA1042 avec mode veille de NXP Semiconductors assurent l'interface entre un contrôleur de protocole CAN et un bus CAN physique à deux fils. Conçus pour les applications CAN à haut débit de l'industrie automobile, les émetteurs-récepteurs fournissent la capacité d'émission/réception différentielle à un microcontrôleur utilisant un contrôleur de protocole CAN. Les composants TJA1042 fournissent un comportement passif exemplaire vers le bus CAN lorsque la tension d'alimentation est coupée et disposent d'un mode veille à très faible courant avec capacité de réveil du bus.Le TJA1042 met en œuvre la couche physique CAN définie dans les normes ISO 11898-2:2016 et SAE J2284-1 à SAE J2284-5. Cette mise en œuvre de couche physique permet une communication fiable dans la phase rapide CAN FD à des débits de données allant jusqu'à 5 Mbit/s. Les TJA1042B et TJA1042C disposent de retards de propagation plus courts, prenant en charge des topologies de réseau plus grandes. Les émetteurs-récepteurs CAN à haut débit TJA1042 de NXP Semiconductors sont idéaux pour tous les types de réseaux CAN haute vitesse dans les nœuds qui nécessitent un mode à faible puissance avec une capacité de réveil via le bus CAN.
Caractéristiques
- Entièrement conforme aux normes ISO 11898-2:2016, SAE J2284-1 à SAE J2284-5 et SAE J1939-14
- Synchronisation garantie pour des débits de données pouvant atteindre 5 Mbit/s dans la phase rapide CAN FD
- Adapté aux systèmes 12 V et 24 V
- Faible émission électromagnétique (EME) et immunité électromagnétique élevée (EMI), conformément aux normes CEM IEC 62228-3 et SAE J2962-2 proposées
- Les variantes avec une broche VIO permettent un interfaçage direct avec des microcontrôleurs de 3,3V à 5V
- Retard de propagation plus court sur les variantes TJA1042B et TJA1042C pour prend en charge des topologies de réseau plus grandes
- Sortie de tension divisée sur le TJA1042T et le TJA1042CT pour stabiliser le niveau du bus récessif
- Les variantes VIO et non-VIO sont disponibles en boîtiers SO8 et sans plomb HVSON8 (3,0 mm2), le HVSON8 offre une capacité améliorée d'inspection optique automatisée (AOI)
- Produit vert foncé (sans halogène et conforme à la restriction des substances dangereuses [directive RoHS])
- Homologué AEC-Q100
- Comportement prévisible et sûr
- Mode veille à très faible courant avec capacité de réveil de l'hôte et du bus
- Comportement fonctionnel prévisible dans toutes les conditions d'approvisionnement
- L'émetteur-récepteur se désengage du bus (haute valeur ohmique) lorsque la tension d'alimentation chute en dessous du seuil de sous-tension d'arrêt
- Fonction de temporisation dominante de transmission de données (TXD)
- Fonction de temporisation de la dominante du bus CAN (mode veille)
- Détection de sous-tension sur les broches VCC et VIO
- Protections
- Capacité de traitement DES élevée sur les broches du bus (±8 kV)
- Résistance à haute tension sur les broches du CAN (±58 V)
- Broches de bus protégées contre les transitoires dans les environnements automobiles
- Protégé thermiquement
Caractéristiques techniques
- Plage de tension d'alimentation de 4,5 V à 5,5 V
- Plage de tension d’alimentation de 2,8 V à 5,5 V sur la broche VIO
- Courant d'alimentation
- 10 μA standard en mode veille, 15 μA maximum
- 2,5 mA à 70 mA en mode normal
- Tension DES de ±8 kV
- Courant de fuite de ±5 μA
- Plage de résistance d'entrée de 9 kΩ à 28 kΩ
- Écart de résistance d'entrée de ±1 %
- Plage de résistance d'entrée différentielle de 19 kΩ à 52 kΩ
- Plage de température de jonction virtuelle de -40 °C à +150 °C
- Température de jonction d’arrêt standard de + 190 °C
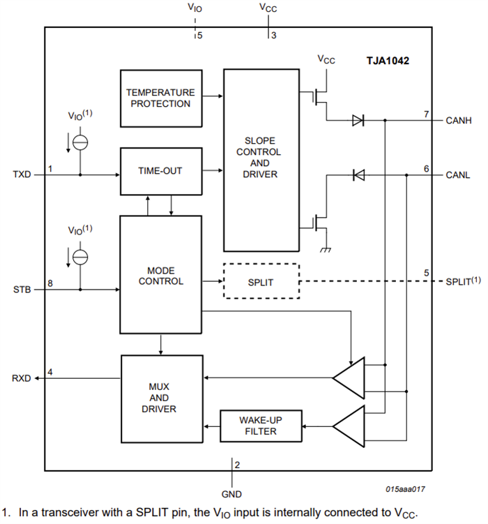
Schéma fonctionnel
Publié le: 2023-05-16
| Mis à jour le: 2023-08-17
