NXP Semiconductors Contrôleur redresseur à pont actif TEA2209T
Le contrôleur redresseur à pont actif TEA2209T NXP Semiconductors est conçu pour remplacer le pont de diode traditionnel. L’utilisation du TEA2209T avec des MOSFET externes à haute tension et faible ohmique améliore considérablement le rendement du convertisseur de puissance, car les pertes de conduction directe de diode redresseuse standard sont éliminées. Le TEA2209T comprend une fonction de décharge de condensateur X. Pour réduire la consommation d'énergie en mode veille, un signal externe via la broche COMP peut désactiver le TEA2209T. Le contrôleur est conçu pour les alimentations avec un contrôleur de facteur de puissance de type boost comme premier étage. Le deuxième étage peut être un contrôleur à résonance, un contrôleur Flyback ou toute autre topologie de contrôleur. Il peut être utilisé dans n’importe quelle alimentation nécessitant un haut rendement. Le contrôleur redresseur à pont actif TEA2209T NXP Semiconductors est proposé en boîtier SO16 et fabriqué selon un procédé SOI (silicium sur isolant).Caractéristiques
- Rendement
- Les pertes de conduction directe du pont redresseur de diode sont éliminées
- Consommation électrique CI très faible de 2 mW
- Application
- Manettes de décalage de niveau à haute tension intégrées
- Pilote directement les quatre MOSFET redresseurs
- Nombre de pièces externes très faible
- Décharge de X-condensateur 2mA intégrée
- Auto-approvisionnement
- Disque à onde complète améliorant la distorsion harmonique totale (THD)
- Commande
- Fonction de désactivation pour tous les MOSFET de puissance externes
- Verrouillage de sous-tension (UVLO) pour les pilotes côté haut et côté bas
- Protection contre les surtensions drain-source pour tous les MOSFET de puissance externes
- Courants d'abaissement de grille au démarrage pour tous les MOSFET de puissance externes
- Valeurs physiques
- Plage de température de jonction de -40 °C à +125 °C
- Boîtier SO16 à faible encombrement ; 16 fils ; largeur du corps 3,9 mm
Applications
- Adaptateurs
- Alimentations pour PC de bureau et PC tout-en-un
- Alimentations pour écrans
- Alimentations pour serveurs
Vidéos
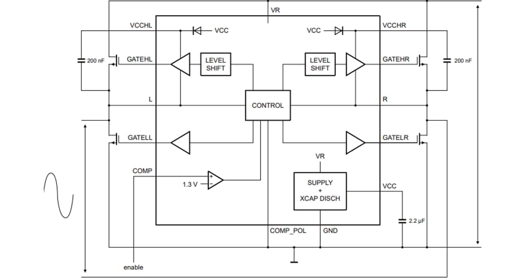
Schéma fonctionnel
Configuration standard
Schéma d'application
Profil du boîtier
Publié le: 2021-06-17
| Mis à jour le: 2024-04-03
