NXP Semiconductors Mémoire tampon de bus I2C différentielle, multipoint à 3 canaux PCA9616 NXP Semiconductor
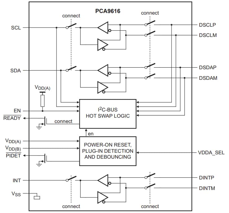
Les mémoires tampons de bus I²C différentielles et multipoints à 3 canaux PCA9616 NXP Semiconductor sont des registres tampons pour bus I²C et SMBus Fast-mode Plus (Fm+) qui étendent les bus I²C et SMBus asymétriques normaux à travers des environnements électriquement bruyants grâce à une couche physique du bus I²C et SMBus différentielle (dI²C), qui est transparente à la couche de protocole du bus I²C et SMBus. Le PCA9616 est constitué de trois canaux différentiels asymétriques pilotes du signal SCL (horloge série), SDA (données série) et un troisième canal utile pour INT ou autre signalisation. Des circuits supplémentaires permettent au PCA9616 d'être utilisé pour des applications « hot swap » (remplacement à chaud), dans lesquelles les systèmes sont toujours alimentés, mais qui nécessitent l'insertion ou le retrait de modules ou cartes sans interruption des signaux existants. Les mémoires tampons de bus I²C sont idéales pour des environnements difficiles à fort bruit ou pour des applications avec un câble plus long, elles permettent d'avoir plusieurs esclaves et fonctionnent à des vitesses de bus pouvant atteindre 1 MHz de fréquence d'horloge.Caractéristiques
- New dI2C-bus buffers offer improved resistance to system noise and ground offset up to 1⁄2 of supply voltage
- Hot-swap (allows insertion or removal of modules or card without disruption to bus data)
- READY signal (PCA9616 output) indicates the device is ready from a cold start
- EN signal (PCA9616 input) controls PCA9616 hot-swap sequence
- Bus idle detect (PCA9616 internal function) waits for a bus idle condition before the connection is made
- 3 channel dI2C (differential I2C-bus) to Fm+ single-ended buffer operating up to 1MHz with 30mA SDA/SCL > 2.2V, or 3mA SDA/SCL < 2.4V
- Compatible with I2C-bus Standard/Fast-mode and SMBus, Fast-mode Plus up to 1MHz
- Active HIGH (internal pull-up resistor) Enable disables the device to a high-impedance state
- Single-ended I2C-bus on card side up to 540pF > 2.2V and 400pF < 2V
- Differential I2C-bus on cable side supporting multi-drop bus
- Maximum cable length: 3m (approximately 10 feet) (longer at lower frequency)
- dI2C output: 1.5V differential output with nominal terminals
- Differential line impedance (user-defined): 100Ω nominal suggested
- Receive input sensitivity: ±200mV
- Hysteresis: ±30mV typical
- Input impedance: high-impedance (200kΩ typical)
- Receive input voltage range: 0.5V to +5.5V
- Lock-up free operation
- Supports arbitration and clock stretching across the dI2C-bus buffers
- Powered-off and powering-up high-impedance I2C-bus pins
- Operating supply voltage (VDD(A)) range of 0.8V to 5.5V with single-ended side 5.5V tolerant
- Differential I2C-bus operating supply voltage (VDD(B)) range of 3.0V to 5.5V, with 5.5V tolerant (the best operation is at 5V)
- ESD protection exceeds 2000V HBM per JESD22-A114 and 1000V CDM per JESD22-C101
- Latch-up testing is done to JEDEC Standard JESD78, which exceeds 100mA
- Package offering: TSSOP16
Applications
- Any application with multiple power supplies and the potential for ground offsets up to 2.5V
- Any application that requires long IC-bus runs in electrically noisy environments
- Monitor remote temperature/leak detectors in harsh environment with interrupt back to master
- Control of power supplies in high noise environment
- Transmission of I2C-bus between equipment cabinets
- Commercial lighting and industrial heating/cooling control
Block Diagram
Publié le: 2015-01-16
| Mis à jour le: 2022-03-11
