NXP Semiconductors Convertisseur de niveau d'interface de carte SIM NVT4557
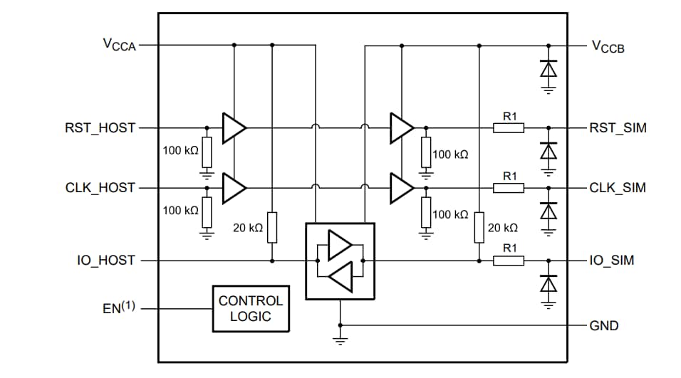
Le convertisseur de niveau d'Interface de carte SIM NVT4557 de NXP Semiconductors est conçu pour interfacer une carte SIM avec une interface côté hôte basse tension unique de 1,08 V à 1,98 V. Le NVT4557 comprend trois convertisseurs de niveau de 1,62 V à 3,6 V pour convertir les signaux de données, RSTn et CLKn entre une carte SIM et un microcontrôleur hôte. Le convertisseur de niveau d'interface de carte SIM NVT4557 de NXP est conforme à toutes les exigences d'interface ETSI, IMT-2000 et ISO-7816 SIM/carte intelligente.Caractéristiques
- Prend en charge une fréquence d'horloge jusqu'à 10 MHz
- Conforme à toutes les exigences d'interface ETSI, IMT-2000 et ISO-7816 SIM/carte à puce
- Prend en charge des tensions d'alimentation de carte SIM avec une plage de 1,62 V à 3,6 V
- Plage de tension de fonctionnement du microcontrôleur hôte de 1,08 V à 1,98 V
- Traduction automatique de niveau des E/S, RSTn et CLKn entre la carte SIM et l'interface côté hôte avec isolation de capacité
- Intègre une fonction d'arrêt pour les signaux de la carte SIM conformément à ISO-7816-3
- Activation et désactivation automatiques via VCCB (activation de la broche sur le boîtier NVT4557HK 10 broches uniquement)
- Résistances pull-up et pull-down intégrées : aucune résistance externe requise
- Les filtres EMI intégrés suppriment les harmoniques plus élevées des E/S numériques
- Protection ESD de 8 kV intégrée selon CEI 61000-4-2, niveau 4 sur VCCB ou n'importe laquelle des broches latérales de carte. Des diodes ESD externes ne sont pas requises
- Les tampons de décalage de niveau maintiennent la contrainte ESD à l'écart de l'hôte (concept de serrage zéro)
- Sans plomb, conforme à la restriction des substances dangereuses (RoHS) et sans halogène ni antimoine (conforme Dark Green)
- Disponible en boîtier WLCSP à 9 broches avec un pas de 0,3 mm et un boîtier XQFN10 à 10 broches avec un pas de 0,4 mm
Applications
- Le NVT4557 peut être utilisé avec une gamme d'appareils reliés à une carte SIM, notamment :
- Téléphones mobiles et personnels
- Modems sans fil
- Branchements de carte SIM
Schéma de principe
Publié le: 2021-12-02
| Mis à jour le: 2022-03-11
