NXP Semiconductors Authentificateurs sécurisés EdgeLock® A30
Les authentificateurs sécurisés EdgeLock® A30 de NXP Semiconductors sont des authentificateurs faciles à utiliser qui incluent des mécanismes de sécurité avancés tels que AVA_VAN.5, avec cryptographie symétrique et asymétrique. Ces authentificateurs certifiés critères communs (CC) EAL 6+ prennent en charge la conception à faible puissance et incluent une cible I2C pour une connexion facile aux microcontrôleurs (MCU)/MPU. La cible I2C fonctionne à 100 kHz (mode standard), 400 kHz (mode rapide) ou 1 MHz (mode rapide Plus). Les authentificateurs A30 ne consomment que 5 μA en mode Arrêt lorsqu'une VDD externe est fournie. Ces authentificateurs sont disponibles en boîtiers WLCSP et HVQFN20. Les authentificateurs A30 sont utilisés dans des applications telles que les routeurs, les passerelles, les batteries, les boîtiers de streaming et les accessoires médicaux.Caractéristiques
- Sécurité avancée :
- Certification CC EAL 6+ AVA_VAN.5
- Mémoire NVM de 16 kB
- Puce complémentaire sécurisée pour microcontrôleur (MCU) ou microprocesseur standard
- Support EdgeLock 2GO pour la génération et la livraison de certificats
- Algorithme cryptographique :
- Authentification asymétrique
- Gestion et fourniture des clés via l'infrastructure à clé publique (PKI)
- Prise en charge de plusieurs primitives cryptographiques
- Générateur de nombres aléatoires (RNG) (NIST SP800-90B)
- SHA-256/384, HMAC et HKDF (RFC5869)
- AES-128/256 (ECB, CBC, CMAC, CCM et GCM), ECDSA et ECDH sur NIST P-256 et Brainpool P256r1
- Compteur monotone non réversible en tant que compteur d'utilisation
- Communication :
- La cible I2C fonctionne à 100 kHz (mode standard), 400 kHz (mode rapide) ou 1 MHz (mode rapide plus)
- 2 GPIO configurables
- Exploitation à 1 V avec une batterie de 1,5 V
- Disponible en boîtiers WLCSP et HVQFN20
Applications
- Cas d'utilisation :
- Stockage sécurisé des clés et des certificats
- Authentification et communication basées sur une infrastructure à clé publique (PKI)
- Authentification du dispositif seul, de dispositif à dispositif et de dispositif à cloud
- Connexion sécurisée pour les dispositifs grand public, les machines industrielles et les dispositifs médicaux
- Passeport batterie et/ou passeport produit numérique
- Dispositif pour répondre aux exigences de renforcement de la cybersécurité
- Exigences industrielles
- Batteries et chargeurs
- Accessoires et périphériques de jeu
- Boîtes de streaming
- Passerelles et routeurs
- Composants informatiques
- Composants de serveur
- Accessoires médicaux
Schéma fonctionnel
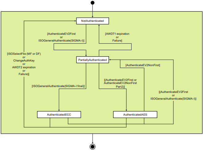
Diagramme d'état d'authentification
Ressources supplémentaires
Publié le: 2025-02-23
| Mis à jour le: 2025-10-09
