Nexperia Carte d'évaluation du multiplexeur/démultiplexeur NMUX1237
La carte d'évaluation du multiplexeur/démultiplexeur NMUX1237 de Nexperia est basée sur l'interrupteur analogique bidirectionnel NMUX1237 CMOS à une seule borne double-enclenchement (SPDT). La carte dispose de points de test pratiques pour les broches GND, VCC, Yn, Z et S. De plus, les empreintes des résistances et condensateurs 0603 sont incluses sur les deux canaux analogiques, ce qui permet à l'utilisateur de créer un diviseur de tension personnalisé si nécessaire.La carte d'évaluation du multiplexeur/démultiplexeur NMUX1237 de Nexperia est fournie dans un sac antistatique DES étiqueté. Le texte sérigraphié permet de facilement référencer les noms et emplacements des broches.
Caractéristiques
- Circuit de suppression intégré pour minimiser le dépassement du signal
- Large plage de tension d'alimentation de 1,08 V à 5,5 V
- Voie de signal bidirectionnel
- Commutation BBM (sans contact à court-circuit).
- Résistance d'activation très faible de 4 Ω
- Faible courant d'alimentation de 5 nA
- Seuils de logique de contrôle de 1,8 V sur la plage de fonctionnement de l'alimentation
Applications
- Entrées/sorties numériques basse tension combinées à une surveillance de signal analogique moyenne tension
- Applications sensibles au signal ne tolérant qu'un dépassement minimal
Topologie
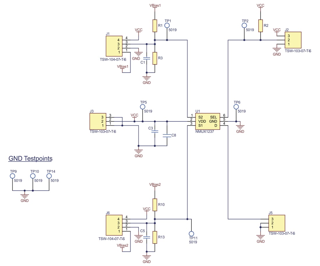
Schéma
Publié le: 2025-08-06
| Mis à jour le: 2025-08-26
