Nexperia Pilotes de grille de MOSFET doubles 4 A NGD4300
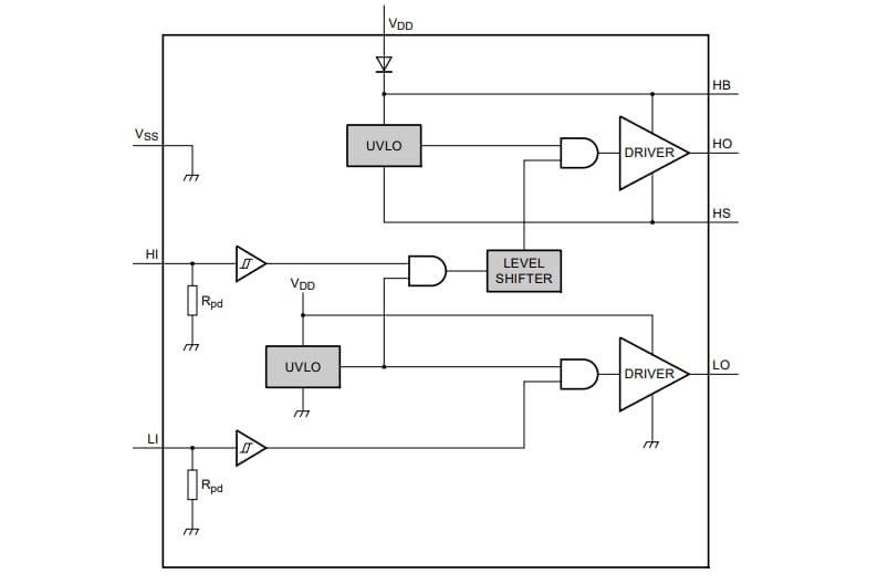
Les pilotes de grille de MOSFET doubles 4 A NGD4300 de Nexperia sont développés pour piloter des MOSFET à canal N côté haut et côté bas dans une configuration synchrone en découpage ou en demi-pont. Le pilote côté haut flottant utilise des tensions de rail atteignant 120 V et emploie une alimentation bootstrap avec une diode intégrée. Les pilotes de sortie côté bas et côté haut disposent d'un circuit de verrouillage de sous-tension (UVLO) indépendant, qui désactive le pilote de sortie lorsque l'alimentation du pilote est inférieure à son niveau de seuil.Les pilotes de grille NGD4300 de Nexperia reçoivent des signaux de contrôle d'entrée conformes aux signaux TTL et CMOS descendant jusqu'à 2,5 V (±10 %). La basse tension, fournie par un régulateur de tension interne, est utilisée pour alimenter la circuiterie des voies de signal contrôlant les commutateurs de puissance côté bas et côté haut. Ce fonctionnalité permet une exploitation à faible puissance et de meilleures performances de contrôle du pilote indépendamment de la tension d'alimentation du CI.
Le NGD4300-Q100 est disponible dans le boîtier HSO8, tandis que le NGD4300 est disponible dans les boîtiers SO8, HWSON8 et HSO8. Toutes les pièces fonctionnent sur une plage de température étendue de -40 °C à +125 °C. Le NGD4300-Q100 est conforme au Q100 (Grade 1) standard de l'AEC (Automobile Electronics Council) et convient pour les applications automobiles.
Caractéristiques
- Qualification produit automobile conformément à la norme AEC-Q100 Grade 1 (NGD4300DD-Q100J)
- Spécifié de -40 °C à +125 °C
- Signaux d'entrée conformes aux signalisations TTL et CMOS de 2,5 V, 3,3 V et 5 V
- Signaux de sortie avec retard de propagation de 1 ns correspondant (standard)
- Temps de propagation de 13 ns (standard)
- Fréquence de commutation pouvant atteindre 1 MHz
- Capacité de courant source à 4 A crête et dissipateur à 5 A avec l'étape de sortie du pilote de grille
- Tension d'alimentation de bootstrap jusqu'à 120 V en utilisant une diode de bootstrap intégrée
- Temps de montée de 4 ns et temps de descente de 3,5 ns avec des charges de 1 000 pF
- Plage d'exploitation de VDD de 8 V à 17 V
- Protection contre la sous-tension pour les alimentations côté bas et côté haut
- Consommation de faible puissance (IDDO) de 0,6 mA (standard)
- Boîtier HSO8 à 8 broches
- Protection DES :
- HBM : ANSI/ESDA/JEDEC JS-001 classe 2 dépasse 2000 V
- CDM : ANSI/ESDA/JEDEC JS-002 classe C3 dépasse 1 000 V
Applications
- Convertisseurs push-pull alimentés par courant
- Convertisseurs de puissance directs à commutation double
- Amplificateurs audio de classe D
- Entraînements à moteur à semi-conducteurs
Fiches techniques
Application standard
Schéma fonctionnel
