Nexperia Contrôleurs Flyback multimode NEX8080
Les contrôleurs Flyback multimode NEX8080 de Nexperia sont conçus pour optimiser l'efficacité sur une large gamme de charges. Ces contrôleurs Nexperia passent automatiquement entre les modes conduction continu (CCM), quasi-résonant (QR), conduction discontinue (DCM) et modulation d'impulsion en fréquence (PFM), assurant ainsi une efficacité optimale pour des conditions de charge variables. Le mode Burst mode (BM) est utilisé dans des conditions de très faible luminosité ou de fonctionnement à vide pour une puissance mode veille ultra-faible. Les contrôleurs NEX8080 prennent en charge une large plage VCC de 10 V à 83 V, ce qui les rend adaptés à des applications telles que les chargeurs USB PD/PPS, les adaptateurs CA/CC et alimentations électriques auxiliaires. De plus, ces contrôleurs offrent des fonctionnalités de protection complètes, notamment la protection contre les surtensions (OV) et les sous-tensions (UV) de sortie, la protection contre les surintensités (OCP) et la protection contre les températures excessives (OTP), entre autres. La série est disponible dans un boîtier compact TSOT23-6FC, ce qui améliore la polyvalence et la facilité d'intégration.Caractéristiques
- La plage de tension VCC large de 10 V à 83 V prend en charge PD/PPS
- Prise en charge multimode CCM/QR/DCM/PFM
- Mode pointe de charge (NEX80805)
- Fonctionnement à commutation au creux en modes QR/DCM/PFM
- Mode rafale avec un courant d'exploitation ultra-faible pour des charges légères ou inexistantes
- Options de fréquence maximale de 65 kHz ou 85 kHz
- Démarrage progressif interne (SST)
- Protection contre les surtensions de sortie (OVP)
- Spectre étalé pour de meilleures performances EMI
- Protection contre la surchauffe interne (OTP)
- OTP externe par résistance NTC
- Protection contre les surtensions et les sous-tensions de VCC (VCC OV/UV)
- Tension de ligne brown-in, brown-out (BNI/BNO)
- Protection contre les courts-circuits de sortie (SCP)
- Protection contre l'ouverture ou la fermeture des contacts CS
- Protection contre les courts-circuits du redresseur secondaire (SRSP)
- Protection contre la surcharge (OLP)
- Protection contre les surintensités (OPP) pour répondre à LPS
- Boîtier plastique monté en surface TSOT23-6FC à 6 broches
Applications
- Chargeurs USB PD/QC
- Adaptateurs CA/CC pour dispositifs portables
- Alimentation auxiliaire pour équipements industriels et domestiques
Caractéristiques techniques
- Alimentation (broche VCC)
- Tension de seuil maximum de 18 V, 17 V standard
- Tension de seuil d’arrêt standard de 8,4 V
- Tension de maintien de seuil maximum de 9,4 V, 9 V standard
- Tension de seuil OVP de 83,5 V à 93 V
- Tension de seuil de décharge maximale de 99 V, 94 V standard
- Tension d'hystérésis de décharge standard de 5 V
- Courant de décharge standard de 5 mA
- Courant de démarrage maximal de 8 μA, 5 μA standard
- Plage de courant de fonctionnement normal de 1,75 mA à 2,24 mA
- Courant maximum de 350 μA en mode rafale, 270 μA standard
- Entrée de rétroaction (broche FB)
- Tension de circuit ouvert standard de 5 V
- Résistance interne de rappel standard de 28 kΩ
- Tension standard de 0,3 V lorsque l'impulsion DRV est ignorée
- Tension standard de 0,35 V lorsque l'impusion DRV reprend
- Tension de protection contre les surcharges standard de 3,5 V
- Temps de détection des surcharges standard de 50 ms
- Rapport de division standard de 5 V/V, de FB à CS
- Temps de démarrage progressif standard de 4,3 ms
- Entrée de détection de courant (broche CS)
- Temps de masquage de front montant standard de 320 ns pour le comparateur MLI
- Plage de seuil de limite de courant maximum de 0,365 V à 0,43 V pour le comparateur MLI
- Masquage de front montant standard de 90 ns pour la protection contre les défauts OC
- Protection contre les défaillances de court-circuit du redresseur secondaire (SR) de 0,61 V à 0,7 V
- 3 cycles de correction de défaillance de court-circuit SR
- Seuil de détection de court-circuit standard de 0,04 V
- Temps d'occultation de détection de court-circuit standard de 4,5 μs
- 3 cycles courts de correction de défaillance
- Résistance thermique jonction-environnement de 127 °C/W
- Plage de température de fonctionnement de jonction de -40 °C à +125 °C
- Détection de courant nul (broche ZCD)
- Seuil de détection de creux standard de 9 μA
- Options de temps de fenêtre de creux standard de 2,5 μs à 3 μs
- Seuil de détection de remontée de tension maximum à 96 μA, 91 μA standard
- Plage de seuil de détection de chute de tension de 79 μA à 91 μA
- Temps de détection de chute de tension standard de 50 ms
- Plage de seuil de protection contre les surtensions de 3,3 V à 3,8 V
- 7 cycles de détection des surtensions
- Seuil de protection contre les courts-circuits de sortie standard de 0,3 V
- 7 cycles de détection des courts-circuits de sortie
- Temps de suppression UVP/SCP standard de 20 ms pendant le démarrage progressif
- Commande de grille (broche DRV)
- Plage de 0,2 V à 8 V
- Tension de blocage à haut niveau standard de 11,5 V
- Temps de montée typique de 250 ns
- Temps de descente standard de 30 ns
- Loi de commande
- Plages de fréquence de commutation maximales
- De 60 kHz à 70 kHz pour les NEX80801, NEX80805 et NEX80808
- De 76 kHz à 91 kHz pour le NEX80809
- Plage de fréquence de commutation
- De 20 kHz à 30 kHz minimum
- De 117 kHz à 143 kHz maximum en mode pointe de charge (NEX80805)
- Rapport cyclique maximum de 78 % (standard)
- Plages de fréquence de commutation maximales
- Protection contre la surchauffe
- Seuil d'arrêt thermique interne standard de +155 °C
- Hystérésis de l'arrêt thermique interne standard de +30 °C
- Temps de déglitchage OTP externe standard de 1,5 ms
- Protection DES
- HBM de ±2 000 V, conformément à ANSI/ESDA/JEDEC JS-001 classe 2, pour toutes les broches sauf CS
- HBM de ±1 500 V, conformément à ANSI/ESDA/JEDEC JS-001, classe 1C, uniquement pour la broche CS
- CDM de ±500 V conformément à ANSI/ESDA/JEDEC JS-001, classe C2a
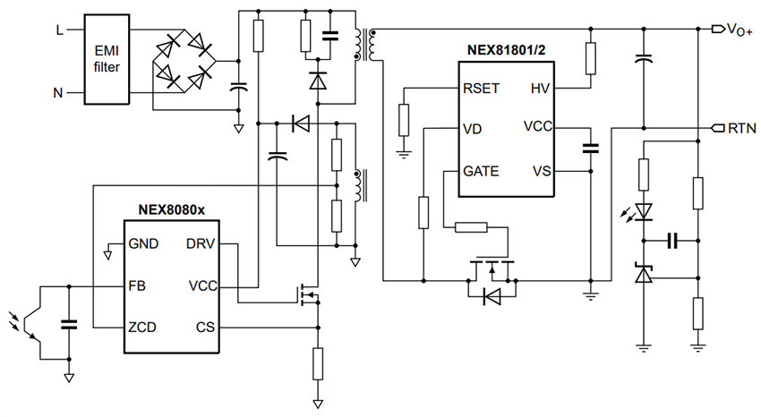
Schéma du circuit d'application
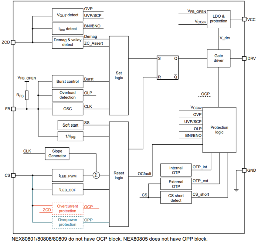
Schéma fonctionnel
Publié le: 2025-04-08
| Mis à jour le: 2025-12-23
