Nexperia Contrôleurs Flyback quasi résonnants NEX806
Les contrôleurs Flyback quasi-résonants NEX806 de Nexperia sont des contrôleurs MLI haute fréquence conçus pour une conversion d'énergie efficace. Ces contrôleurs Nexperia passent automatiquement entre les modes quasi-résonant (QR), conduction discontinue (DCM) et modulation d'impulsion en fréquence (PFM) pour maintenir une haute efficacité sur des charges variables. Avec une large plage de tension d'alimentation de 10 V à 83 V, les dispositifs sont adaptés à des applications telles que les chargeurs USB PD/QC et les adaptateurs CA/CC. Les contrôleurs NEX806 intègrent des mécanismes de protection complets, notamment des protections contre les surtensions, les surintensités et les surchauffes, ce qui garantit une exploitation fiable dans les environnements exigeants.Caractéristiques
- La large plage de tension VCC, de 10 V à 83 V, prend en charge le PD/PPS
- Pilote GaN direct
- Fonctionnement à commutation au creux en modes QR/DCM/PFM
- Mode d'impulsion avec un courant d'exploitation ultra-faible en charge légère et sans charge
- Options de fréquence maximale de 130 kHz ou 170 kHz
- Démarrage progressif interne (SST)
- Protection contre les surtensions de sortie (OVP)
- Spectre étalé pour de meilleures performances EMI
- Protection contre la surchauffe interne (OTP)
- OTP externe par résistance NTC
- Protection de la tension VCC (VCC OV/UV)
- Tension de ligne en baisse/en hausse (BNI/BNO)
- Protection contre les courts-circuits de sortie (SCP)
- Protection contre les circuits ouverts et les courts-circuits CS
- Protection secondaire contre les courts-circuits du redresseur (SRSP)
- Protection contre la surcharge (OLP)
- Protection contre les surintensités (OPP) pour répondre à la norme LPS
- Boîtier TSOT23-6
Applications
- Chargeurs USB PD/QC
- Adaptateurs CA/CC pour dispositifs portables
- Alimentation auxiliaire pour équipements industriels et domestiques
Caractéristiques techniques
- Alimentation (broche VCC)
- Tension de seuil de marche maximum de 18 V, 17 V standard
- Tension de seuil d’arrêt standard de 8,4 V
- Tension de maintien de seuil maximum de 9,4 V, 9 V standard
- Tension de seuil OVP de 83,5 V à 93 V
- Tension de décharge maximale de 99 V, tension standard de 94 V
- Tension standard d'hystérésis de décharge de 5 V
- Courant de décharge standard de 5 mA
- Courant de démarrage maximal de 8 μA, 5 μA standard
- Plage de courant de fonctionnement normal de 1,89 mA à 3,22 mA maximum
- Courant maximum de 350 μA en mode rafale, 270 μA standard
- Entrée de rétroaction (broche FB)
- Tension de circuit ouvert standard de 5 V
- Résistance interne de rappel standard de 28 kΩ
- Tension standard de 0,3 V lorsque l'impulsion DRV est ignorée
- Tension standard de 0,4 V lorsque l'impulsion DRV reprend
- Tension de protection contre les surcharges standard de 3,5 V
- Temps de détection des surcharges standard de 50 ms
- Rapport de division standard de 5 V/V, de FB à CS
- Temps de démarrage progressif standard de 4,3 ms
- Entrée de détection de courant (broche CS)
- Temps de masquage de front montant standard de 320 ns pour le comparateur MLI
- Plage de seuil de limite de courant maximum de 0,365 V à 0,43 V pour le comparateur MLI
- Masquage de front montant standard de 90 ns pour la protection contre les défauts OC
- Protection contre les défaillances de court-circuit du redresseur secondaire (SR) de 0,61 V à 0,7 V
- 3 cycles de correction de défaillance de court-circuit SR
- Seuil de détection de court-circuit standard de 0,04 V
- 3 cycles courts de correction de défaillance
- Résistance thermique jonction-environnement de 127 °C/W
- Plage de température de fonctionnement de jonction de -40 °C à +125 °C
- Détection de courant nul (broche ZCD)
- Seuil de détection de creux standard de 9 μA
- Temps de fenêtre de creux standard de 2 μs
- Seuil de détection de remontée de tension maximum à 96 μA, 91 μA standard
- Plage de seuil de détection de chute de tension de 79 μA à 91 μA
- Temps de détection de chute de tension standard de 50 ms
- Plage de seuil de protection contre les surtensions de 3,3 V à 3,8 V
- 7 cycles de détection des surtensions
- Seuil de protection contre les courts-circuits de sortie standard de 0,3 V
- 7 cycles de détection des courts-circuits de sortie
- Temps de suppression UVP/SCP standard de 20 ms pendant le démarrage progressif
- Commande de grille (broche DRV)
- Plage de 0,2 V à 8 V
- Plage de tension du blocage à haut niveau standard de 5,8 V à 11,5 V
- Temps de montée standard de 350 ns
- Temps de descente standard de 30 ns
- Loi de commande
- Plages de fréquence de commutation maximales
- De 120 kHz à 140 kHz pour les NEX80601, NEX80611 et NEX80605
- De 155 kHz à 185 kHz pour le NEX80602
- Plage de fréquence de commutation minimum de 20 kHz à 30 kHz
- Plages de fréquence de commutation maximales
- Protection contre la surchauffe
- Seuil d'arrêt thermique interne standard de +155 °C
- Hystérésis de l'arrêt thermique interne standard de +30 °C
- Temps de déglitchage OTP externe standard de 1,5 ms
- Protection DES
- HBM de ±2 000 V, conformément à ANSI/ESDA/JEDEC JS-001 classe 2, pour toutes les broches sauf CS
- HBM de ±1 500 V, conformément à ANSI/ESDA/JEDEC JS-001, classe 1C, uniquement pour la broche CS
- CDM de ±500 V conformément à ANSI/ESDA/JEDEC JS-001, classe C2a
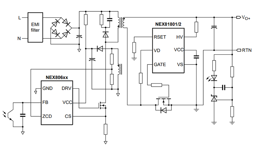
Schéma du circuit d'application
Schéma fonctionnel
Publié le: 2025-04-07
| Mis à jour le: 2025-04-14
