Nexperia Contrôleurs NEX52080 de source d'alimentation USB Type-C®
Les contrôleurs NEX52080 USB Type-C® et Power Delivery (PD) de Nexperia prennent en charge plusieurs protocoles de charge rapide basés sur DP/DM. Les contrôleurs NEX52080 de Nexperia sont conçus pour les applications de sources d'alimentation prenant en charge la détection CC Type-C, la communication PD avec les câbles et les appareils PD, ainsi que la négociation de contrat d'alimentation DP/DM avec les appareils mobiles prenant en charge la charge rapide. Ces dispositifs sont conçus avec des boucles de contrôle à tension constante (CV) et à courant constant (CC) pour prendre en charge les applications avec optocoupleurs et pour fonctionner avec divers convertisseurs CC/CC ou CA/CC.Caractéristiques
- Contrôleur USB Type-C PD
- Publicité de capacité de source programmable Type-C par défaut, 1,5 A, 3 A
- USB PD3.1 SPR avec PPS
- Alimentation et interrupteur intégrés VCONN
- Processus opérationnel standard (SOP) pour le support de la communication de l'e-Marker
- Prise en charge des protocoles de chargement mobile
- BC1.2 DCP et protocoles de chargement hérités
- Protocoles de chargement propriétaires
- Large plage de fonctionnement de 3,3 V à 29,4 V
- Les broches CC1 et CC2 avec une tolérance de 30 V pour résister aux courts-circuits sur VBUS
- GPIO programmables
- Interface I2C
- Pilote de porte N-MOSFET intégré
- Compensation programmable du câble pour VBUS
- Décharge intégrée de VIN et VBUS (GPIO configurable pour actionner le MOSFET de décharge externe côté bas)
- Prise en charge du mode basse consommation
- Protection contre les défauts programmable et seuil
- OVP et UVP
- OVP pour les broches CC et les broches DP/DM
- OCP de sortie VBUS programmable
- Surchauffe
- Communication multi-CI pour une distribution d'énergie intelligente dans les applications multi-ports
- Microcontrôleur embarqué avec MTP 32 ko
- Options de boîtier HWQFN16 (pas de 0,65 mm) et HWQFN24 (pas de 0,5 mm) de 4,0 mm x 4,0 mm x 0,75 mm
Applications
- Adaptateurs d'alimentation
- Adaptateurs muraux
- Stockage d'énergie
Caractéristiques techniques
- Plage de tension d'alimentation de 3,3 V à 29,4 V
- Seuil typique de mise sous tension de 3,1 V pour le CI lors du redémarrage
- Seuil typique de verrouillage de 2,85 V du CI en cas de sous-tension
- Sortie typique de 1,5 V de la LDO interne sur la broche VCC
- Plage de courant de décharge de charge programmable de 70 mA à 170 mA
- Plage de précision de contrôle de la tension de sortie de ±1 % à ±3 %
- Résistance de détection de courant typique de 5 mΩ
- Précision de la plage de contrôle du courant de sortie de ±0,15 A à ±3 A
- Point de déclenchement de la protection contre les surintensités typique de 3,2 A
- Point de déclenchement de la protection contre les courts-circuits typique de 21 A
- Courant de décharge de la gâchette typique de 20 mA
- Résistance thermique
- 46 °C/W (HWQFN24) et 47 °C/W (HWQFN16) de la jonction à l'environnement
- 22 °C/W (HWQFN16) et 23 °C/W (HWQFN24) de la jonction au boîtier
- Valeurs nominales de décharge électrostatique (ESD)
- Modèle de corps humain (HBM) ±2 000 V selon ANSI/ESDA/JEDEC JS-001
- Modèle d'appareil chargé (CDM) ±500 V selon la spécification JESD22-C101 de JEDEC
- Plage de température ambiante de -40 °C à +85 °C
- Plage de température de jonction de -40 °C à +125 °C
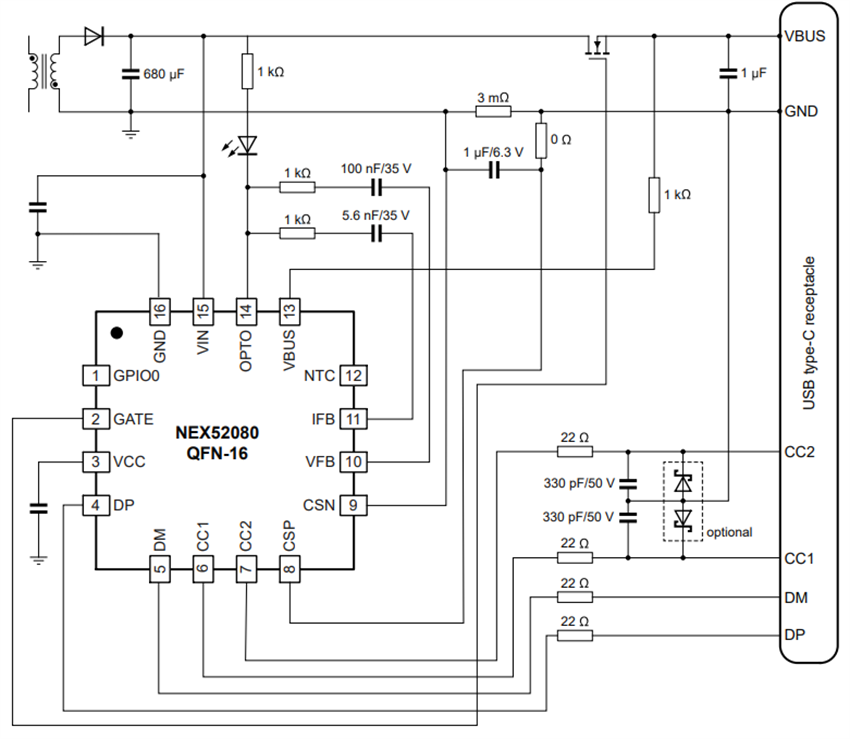
Schéma du circuit d’application
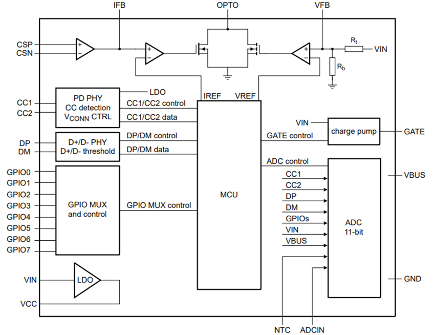
Diagramme fonctionnel
Publié le: 2025-08-25
| Mis à jour le: 2025-09-04
