Nexperia Contrôleurs USB Type-C® / Power Delivery NEX52041
Les contrôleurs USB Type-C® et Power Delivery (PD) NEX52041 de Nexperia sont des dispositifs hautement intégrés avec une prise en charge de plusieurs protocoles de chargement rapides basés sur DP/DM conçus pour simplifier l'implémentation de ports USB-C dans une large gamme de dispositifs électroniques. Le NEX52041 de Nexperia prend en charge à la fois la source et le dissipateur, permettant une négociation de puissance flexible jusqu'à 100 W (20 V, 5 A) en conformité avec la norme USB PD 3.0. Le NEX52041 est doté d'un microcontrôleur intégré avec un micrologiciel qui gère la communication USB PD, la détection du câble et l'échange de rôle. Les contrôleurs incluent une protection intégrée de ligne VBUS et CC, une prise en charge des batteries déchargées et des règles d'alimentation programmables, ce qui rend les composants adaptés aux applications telles que les stations d'accueil, les moniteurs et les adaptateurs d'alimentation. Les dispositifs prennent également en charge des modes alternatifs tels que DisplayPort™ via USB-C, améliorant la polyvalence dans les applications multimédia et de données. Avec un ensemble compact avec des dimensions de 4,0 mm x 4,0 mm et un ensemble de fonctionnalités robustes, le NEX52041 optimise l'intégration USB-C tout en garantissant la conformité aux normes USB.Caractéristiques
- Contrôleur PD USB Type-C
- Type-C programmable par défaut, peut accepter une source de 1,5 A, 3 A
- USB PD3.1 SPR avec PPS
- Alimentation électrique et commutateur VCONN intégrés
- Support de la communication SOP’ pour E-Marker
- Certifié USB-IF pour PD 3.1. (TID 12567)
- Assistance pour les protocoles de chargement mobile
- BC1.2 DCP et protocoles de chargement hérités
- Protocoles de chargement propriétaires
- Large plage d'exploitation de 3,3 V à 23 V
- Broches CC1 et CC2 avec tolérance de 25 V pour résister aux courts-circuits sur le VBUS
- Huit GPIO programmables
- Interface I2C
- Commande de grille MOSFET N intégrée
- Compensation programmable du câble pour VBUS
- Décharge intégrée de VIN et VBUS (GPIO configurables pour piloter le MOSFET de décharge externe basse tension)
- Prise en charge du mode faible puissance
- Communication sur CI multiples pour une distribution d'énergie intelligente dans les applications multiport
- Protection et seuil de défaut programmables
- Protection contre les surtensions (OVP) et les sous-tensions (UVP)
- OVP pour les broches CC et les broches DP/DM
- Protection programmable de la surintensité de la sortie Vbus (OCP)
- Protection contre la surchauffe (OTP)
- Microcontrôleur intégré avec 16 ko de MTP-ROM
- Options de boîtier, dimensions de 4,0 mm x 4,0 mm x 0,75 mm
- Boîtier HWQFN16 en plastique amélioré thermiquement, plat, quadruple et très, très fin, sans fil, 16 bornes, pas de 0,65 mm
- Boîtier HWQFN24 en plastique amélioré thermiquement, sans fil, 24 bornes et à pas de 0,5 mm
- Plage de température de jonction de -40 °C à +125 °C
- Valeurs DES
- HBM (Modèle de corps humain) de ±2 000 V selon la norme ANSI/ESDA/JEDEC JS-001
- CDM (Modèle d'appareil chargé) de ±500 V selon les spécifications de JEDEC JESD22-C101
Applications
- Adaptateurs d'alimentation
- Adaptateurs muraux
- Stockage d'énergie
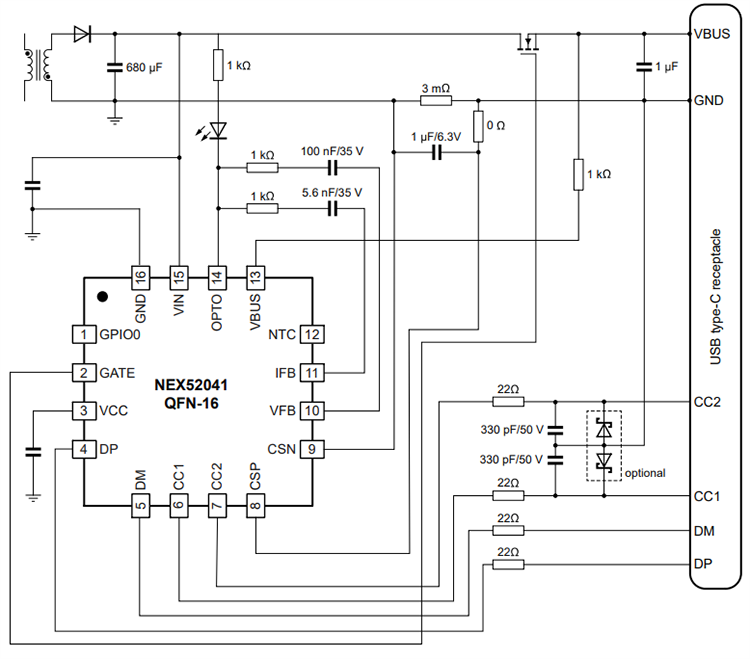
Schéma du circuit d'application
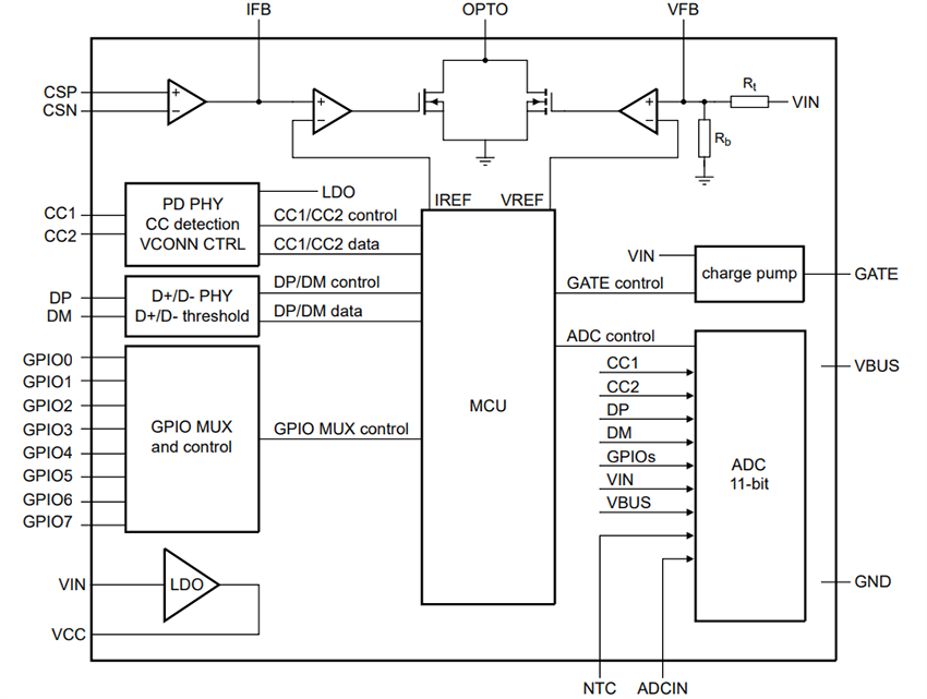
Schéma fonctionnel
Publié le: 2025-05-28
| Mis à jour le: 2025-06-05
