Nexperia NEX40400 Synchronous Step-Down Converters
Nexperia NEX40400 Synchronous Step-Down Converters are high-efficiency devices with a low operating quiescent current of 60µA (typically). Nexperia NEX40400 provides up to 600mA output with current mode control for a fast loop response. The wide 4.5V to 40V input range is suitable for a variety of power step-down applications in industrial and automotive environments. An ultra-low 0.3µA shutdown supply current allows use in battery-powered applications.High power conversion efficiency across a wide load range is achieved by folding down the switching frequency at light load conditions reducing switching losses. Frequency foldback helps to prevent inductor current runaway during start-up and allows operation in both high conversion ratio and low drop-out cases. Thermal shutdown provides reliable and robust operation. The Nexperia NEX40400 comes in a cost-effective 6-lead
SOT8061-1 (TSOT23-6) plastic, surface-mounted package with 2.9mm x 1.6mm body dimensions.
Features
- Minimized solution size
- Wide 4.5V to 40V input voltage range, suitable for 12V and 24V rail input application
- 600mA continuous output current
- Low Iq, both standby (60µA) and shutdown (0.3µA), to extend battery run time
- 1% output voltage accuracy
- 1.05MHz and 2.1MHz fixed switching frequency
- Pulse Frequency Modulation (PFM) option for light load efficiency
- Frequency foldback for high conversion ratio and low drop-out applications
- Force PWM (FPWM) option for small output ripple
- Spread spectrum for better EMI
- Start-up with pre-biased output
- Precision enable
- Internal compensation
- Short circuit protection with hiccup mode
- Easy to use, EMI friendly
- Cool package, lower thermals
- SOT8061-1 (TSOT23-6) 6-lead, plastic surface-mounted package
Applications
- Industrial distributed power systems
- Grid infrastructures (smart E-meters)
- Battery-powered home appliances
- White goods
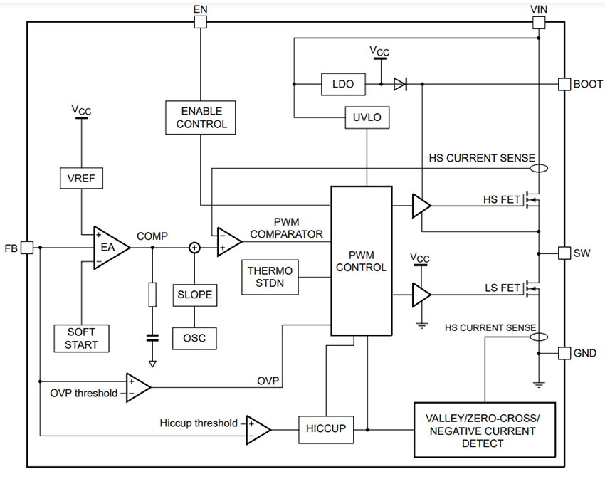
Functional Block Diagram
Typical Application Circuit
Publié le: 2025-02-21
| Mis à jour le: 2025-02-25
